产品概述
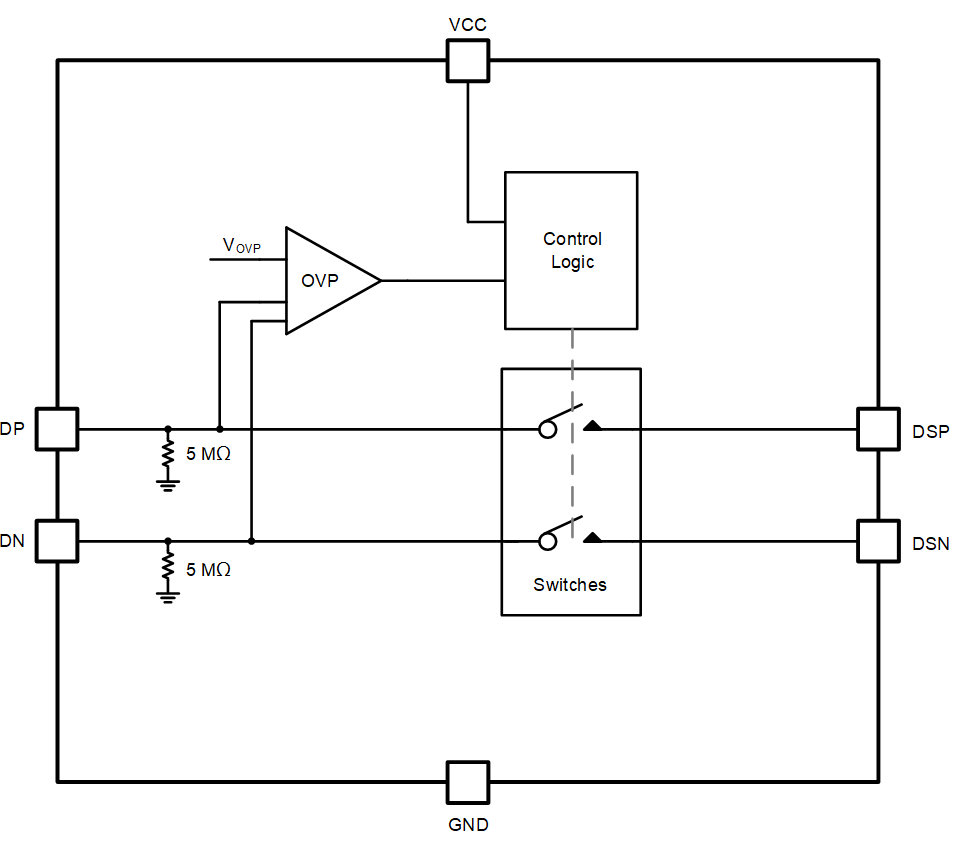
DIO5010是一款专为USB接口设计的DP/DN信号过压保护(OVP)开关芯片,可在意外高压输入时迅速切断USB2.0通路,防止VBUS与DP/DN短路等造成的手机主板损坏。它具备快速响应、高带宽和高可靠性的特点,是提升手机、平板等支持USB2.0接口设备安全性的核心器件之一。

图1:DIO5010内部架构图
01 DIO5010关键参数
DIO5010关键参数:
工作电压:2.1-5.5V
DP/DN引脚直流耐压高达36V
-3dB带宽:1.3GHz
工作电流:24uA
静电:IEC61000 4-2标准
在电源供电能支持8KV接触放电
在电源不供电能支持6KV接触放电
浪涌:IEC 61000-4-5 8/20 us
正浪涌:>40V
负浪涌:<-20V
产品优势
1 超高带宽
DIO5010的-3dB带宽高达1.3GHz。这一特性确保了USB2.0高速数据传输信号的完整性,有效避免传统保护器件因带宽不足导致的通信延迟或速率下降问题。

图2:DIO5010带宽图
2 36V高耐压和OVP保护功能
DIO5010支持DP/DN引脚支持36V直流耐压,并内置过压保护功能,当检测到异常高压时可于纳秒级时间内切断信号通路,有效隔离高压对后级SOC的损坏。

图3:DIO5010 DP/DN耐压曲线图
3 ESD和EOS保护功能
DIO5010正浪涌可以支持40V以上,负浪涌可以支持-20V以下;DIO5010在VCC供电时可以支持8KV接触放电。DIO5010良好的浪涌和静电保护性能,可以有效防止USB接口在插拔过程中,因人体静电或电源异常引入的瞬态高压冲击,从而显著提升设备在复杂使用环境下的可靠性。其集成化的防护方案减少了外围TVS保护元件的需求。

图4:DIO5010正浪涌测试图

图5:DIO5010负浪涌测试图
4 超小封装
DIO5010采用DFN1.5*1-6的超小封装,极大节省PCB布局空间,DIO5010QH6实际封装尺寸的最大高度仅0.6mm,非常适用于轻薄手机、平板等应用场景。

该产品现已支持送样及量产,有兴趣了解该产品更多参数细节,请联系:dioo-marketing@dioo.com
帝奥微作为国产模拟与接口保护芯片领域的重要厂商,将持续深耕高速接口与接口保护技术。未来,公司将围绕Type-C等接口应用,陆续推出更多高性能、高可靠性的创新产品,为客户提供更完整的解决方案!
帝奥微(688381.SH)
江苏帝奥微电子股份有限公司是一家专注于从事高性能模拟芯片的研发、设计和销售的集成电路设计企业,核心管理团队来自于仙童半导体(Fairchild Semiconductor),均拥有超过十五年以上的从业经验。
帝奥微产品主要分为信号链模拟芯片和电源管理模拟芯片两大系列,广泛应用于汽车电子、机器人、消费电子、通信与计算、工控以及医疗等领域。
公司成立至今获得多项政府资质和行业奖项,包括国家高新技术企业、国家级专精特新“小巨人”企业、国家知识产权优势企业、江苏省工程技术研究中心、2024年度行业领袖奖、2024中国IC设计TOP10模拟芯片公司、2024年度卓越影响力IC设计企业奖2024年度上市公司最佳治理建设奖、2025年度创新力汽车芯片奖等。
此外,帝奥微已通过ISO 26262功能安全管理体系最高等级ASIL-D认证,帝奥微车规芯片研究院通过中国合格评定国家认可委员会(CNAS)评审,正式获得CNAS认证。