随着AI算力的不断提升,数据中心对激光器发射功率的要求也在持续增长。然而,高温环境下激光器功率衰减一直是光模块传输的痛点。为维持激光器的稳定输出功率,所需的TEC(热电制冷器)电流也随功率增大而增加。传统1.5A TEC控制器因效率问题,逐渐难以满足超高速光模块的应用需求。
针对这一应用痛点,继1.5A TEC控制器DIO8833推出后,帝奥微重磅推出国内首款最小体积3A TEC控制器DIO8835!

DIO8835主要参数:
超小封装:WLCSP 2.47mm*2.47mm, 面积仅6mm²左右,小于同规格竞品面积500%!
电流能力:3A
相比较DIO8833增加硬件PID的控制方式(温度可以自稳定)也支持软件PID的算法
在超过1A负载电流(Rload=2Ω)下,效率>90%
三段式缓起满足光模块Inrush电流需求
过温和打嗝保护
全温下REF精度在1%以内,可以给板上例如热敏电阻或者ADC等提供参考
支持TEC过压和过流保护
工作电压范围:2.7V~5.5V
工作温度范围:-40℃~125℃

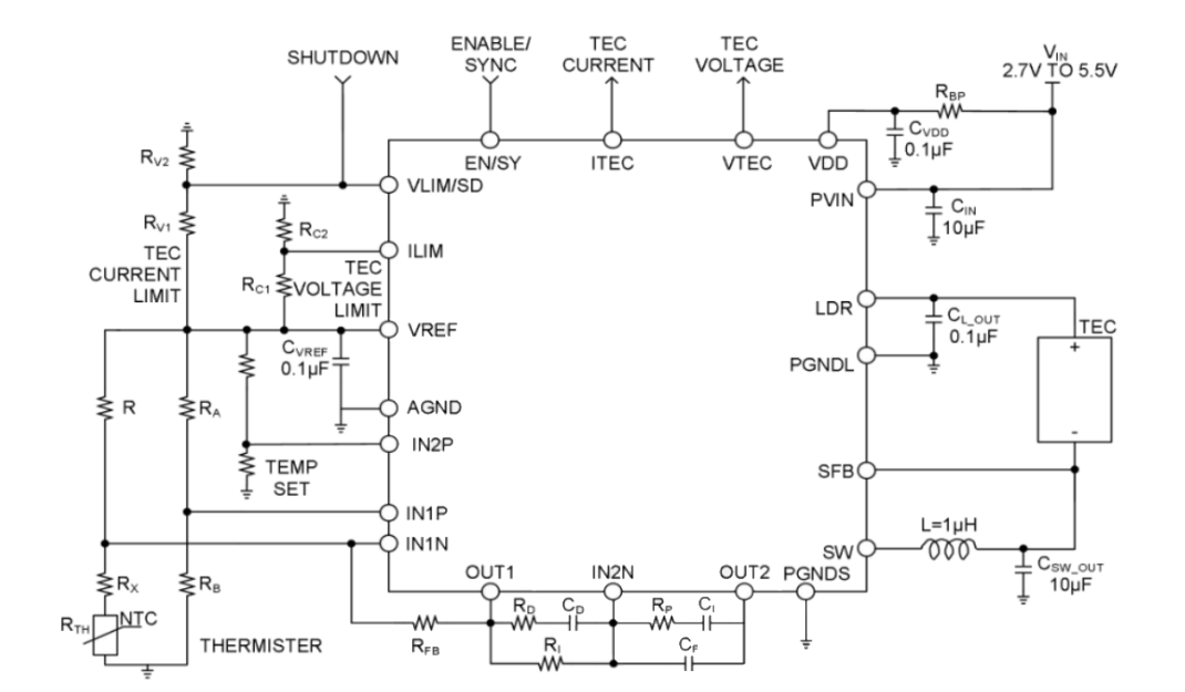
图1 DIO8835硬件PID配置

图2 Vin = 3.3V下不同负载效率曲线

图3 Vin=3.3V下,0~满电流的平滑输出电压波形
作为国内领先的模拟芯片供应商,帝奥微在AI数据通信产品领域持续深耕、加速布局。公司依托核心技术优势,从AI端侧的手机、笔电等消费电子产品,到AI云侧的服务器与光模块数据中心,再到车载领域的智能汽车高速互联场景,均构建了针对性的系统级解决方案。