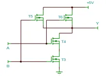
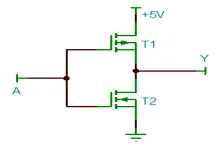
手把手教你用晶体管搭建逻辑门电路 cathy / 周五, 20 十一月 2020 - 14:02 常见的晶体管有二极管、三极管和MOS管,主要的逻辑门电路:与门、或门、非门、与非门、或非门、异或门等,这篇文章介绍用晶体管搭建常见的逻辑门电路。 废话不多说,直接上图。 <strong>1. 二极管</strong> ① 二极管与门 用两个二极管组成的与门,A和B都为高电平时,Y才为高电平。 <center><img src="http://mouser.eetrend.com/files/2020-11/wen_zhang_/100059002-113249-1.p…; alt=“” ></center> 用1个二极管和1个电阻也可以组成与门。 阅读更多 关于 手把手教你用晶体管搭建逻辑门电路登录 发表评论