开关稳压器连载(2):优点和缺点、与线性稳压器的比较
开始电源设计时,如果大概的规格已定,其次便是进入选择开关稳压器或线性稳压器的作业。为满足要求规格虽然有的情况必须选择其一,不过两者皆可的例子也不少。此时,须以各自的特征和优缺点为主进行探讨。图29为开关稳压器的优点和缺点,而图30则试着与线性稳压器做总比较。
最大的优点,是可以自由转换。虽然降压最常被利用,不过也可从电池等低电压升压、使其从正电压反转来制作负电压、或3.3V般输入跨越输出电压时也可从锂离子二次电池(例:4.2V~2.8V)升压。
其次,是效率高。虽然也视种类而定,不过最大效率可达95%左右。但是,开关稳压器的效率因负载电流的大小而变。基本上,负载电流变小时效率会大幅度下滑。对此,近年待机功耗降低要求日趋严格,成了开关稳压器的课题。
开关稳压器连载(1):种类有哪些?
<strong>开关稳压器</strong>
近年来,开关稳压器由于其功率转换效率高或转换可调性而被许多设备所利用,成为电源的主流。过去,一说到开关电源便想到购买模块或单元等成品,近年来,则可提供多种多样的开关电源用IC,使设计者得以致力于电路基板上编入开关电源的on-board设计。但同时,与线性稳压器不同的开关电源电路所拥有的各种探讨事项将成为设计者的一大课题也是不争的事实。
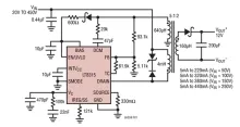
本项将以降压型开关稳压器为题材来说明其工作或功能等基础。
<strong>开关稳压器的种类</strong>
开关稳压器有许多种类,分类方法也视其观点而各有不同。在这里,姑且从输入电源的种类开始,以电路方式进行主要分类。首先,输入电源可以利用DC(直流)或AC(交流)分成DC/DC转换器和AC/DC转换器(参考图27)。这里记载的“DC/DC转换器”表示以输入电源身分将DC电压转换成DC电压后输出,而“AC/DC转换器”则表示以AC输入转换成DC电压。
分页
- 页面 1
- 下一页