跳转到主要内容

贸泽电子与SemiQ签署全球分销协议,分销碳化硅电源产品组合

cathy /

<p>贸泽电子 (<a href="https://www.mouser.com/">Mouser Electronics</a>) 宣布与<a href="https://www.mouser.com/manufacturer/semiq/">SemiQ</a>签署全球分销协议。SemiQ是一家部分员工持股的公司,坚信碳化硅 (SiC) 产品的持续技术创新将为未来能源行业中的电力电子技术奠定基础。SemiQ可以自主完成SiC外延生长,并且正与多家基材供应商、多家外延技术供应商、两家晶圆厂以及多家封装和测试厂商一道建立起高度可靠的冗余供应链。 </p>

芯洲科技的快速成长史:专注电源细分市场

winniewei /

芯洲科技成立于2016年,专门从事功率转换和功率控制IC,4年余来已经累计发布百款产品,终端客户超过200家,营业额连年保持2-3倍增长,今年已开始盈利。人人都说芯片难,需要沉得住气,那么芯洲科技快速发展的逻辑是什么?日前,在第十届松山湖中国IC创新高峰论坛上,芯洲科技研发总监张树春分享了对于电源管理市场的看法,也介绍了一些芯洲科技的新品,我们可以从公司的切入点,发现一些电源管理市场的新机遇。

让我们做一个超低噪声、48 V、幻像麦克风电源怎么样?

cathy /

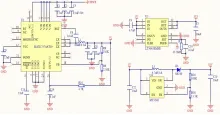
<strong>Q:是否可以利用5 V、12 V或24 V输入生成紧凑的超低噪声幻像电源 (48 V)?</strong>

A:可以,需要使用一个简单的升压转换器、一个滤波器电路来降低EMI,通过一个小技巧则可实现小尺寸。

专业级电容麦克风需要使用48 V电源为内部电容传感器充电,以及为内部缓冲器供电,以提供高阻抗传感器输出。该电源的电流很低,一般只有几mA,但因为麦克风的输出电平非常低,并 且缓冲器本身的电源波纹抑制性能不佳,因此要求电源必须具有极低的噪声。此外,幻像电源不得将EMI注入相邻的低电平电路,这是紧凑型产品始终需要解决的一大挑战。

我们可以使用LT8362升压转换器构建一个高性能电源,该转换器采用60 V、2 A开关,工作频率最高可达2 MHz,且采用3 mm × 3 mm小型封装。下面的电路基于标准的LT8362演示板 DC2628A, 其原理图如图1所示。

内阻对电源到底有什么影响?

cathy /

在学习电流源和电压源时,关于电源内阻的问题经常会困惑很多人,只记得电压源与外界负载连接时认为内阻是和外界负载串联;电流源与外界负载连接时认为内阻是和外界负载并联,使用时要求电压源内阻越小越好,电流源内阻越大越好!并不理解为什么?内阻这个东西到底对电源的影响是什么?为什么要内阻和外界负载相匹配电源输出才能达到最大功率?

<strong> 一、基本概念 </strong>

1、电路由电源和负载构成;

2、电路分成内电路和外电路两部分,电源电路就是内电路;

3、电流通过电源内电路时也有电阻,这个电阻叫内电阻;

4、电流在内电阻上同样要消耗电能发热;

5、作为电源,内阻上的消耗不仅是一种的浪费,而且会使电源本身温升,严重时会损坏电源!

6、电源的内阻是实实在在导体电阻!

<strong>二、内阻和外界负载相匹配电源输出才能达到最大功率,为什么? </strong>

几种常见电源接地处理经验

cathy /

1、一般来说VCC=模拟电源,VDD=数字电源,VSS=数字地,VEE=负电源。

2、有些IC既有VDD引脚又有VCC引脚,说明这种器件自身带有电压转换功能。

3、对于数字电路来说,VCC是电路的供电电压,VDD是芯片的工作电压(通常Vcc》Vdd),VSS是接地点。

4、在场效应管(或COMS器件)中,VDD为漏极,VSS为源极,VDD和VSS指的是元件引脚,而不表示供电电压。

详解: 有些IC 同时有VCC和VDD, 这种器件带有电压转换功能。 在“场效应”即COMS元件中,VDD乃CMOS的漏极引脚,VSS乃CMOS的源极引脚,这是元件引脚符号,它没有“VCC”的名称,你的问题包含3个符号,VCC / VDD /VSS, 这显然是电路符号除了正确进行接地设计、安装,还要正确进行各种不同信号的接地处理。

控制系统中,大致有以下几种地线:

(1)数字地:也叫逻辑地,是各种开关量(数字量)信号的零电位。

(2)模拟地:是各种模拟量信号的零电位。

(3)信号地:通常为传感器的地。

(4)交流地:交流供电电源的地线,这种地通常是产生噪声的地。

(5)直流地:直流供电电源的地。

智能蓝牙数控DC_DC升降压电源 |贸泽电子原创开发板大赛【优秀作品】

cathy /

哈喽,我又来了。就像电子领域有无数的技术方向一样,开发板也可以有无数种玩法,但我们相信,“有用”才是硬道理,即对初学者、工程师或实际应用有帮助。

这次介绍的这款贸泽原创开发板大赛的优秀作品《智能蓝牙数控DC_DC升降压电源》也不例外,设计者徐康的设计初衷就是为帮助开关电源的初学者解决各种难题。

<center><img src="http://mouser.eetrend.com/files/2020-03/wen_zhang_/100048462-93902-1.jp…; alt=“” width="600"></center>

我们都知道开关电源取代传统变压器/传统电源是大势所趋。为了跟上技术迭代,相信不少初学者都为学习这项新技能烦恼过,有关于那些拓扑、工作原理、驱动方式、控制逻辑和电路设计的诸多知识点可能让你无从下手。
现在,就让我们通过设计者的讲解来走进开关电源的世界吧,不仅让你了解开关电源的个中奥妙,还附送蓝牙无线控制实现的小技巧。

如何判断电路板电源的正负极?

cathy 提交于

在电路中谈正负极的时候,一般是指电源的正负极,而且是直流电的正负极。直流供电的电路,其电源一般分为单电源供电,包括电源正和电源地;双电源供电,包括电源正和电源负。在区分电路中正负极的时候可以通过以下几种方法来判断。

<strong>1、根据电路板的丝印来确定正负极</strong>

工程师在设计PCB时,都会对接口部分的针脚定义用丝印标识好,对电源正负极来说,一般会用V+和GND来区分电源的正负极。所以,首先看板子上的丝印,通过板子上的丝印内容可以了解到很多信息,正确理解电路板的丝印信息非常重要。如下图所示,V+所表示的就是正极,GND就是电源地。

<center><img src="http://mouser.eetrend.com/files/2019-12/博客/100046771-87531-1.png&quot; alt=“” width="600"></center>

新增4种方法进一步提升电源使用技巧

cathy /

当今的设计对其电源系统提出了更高的要求。您可能会发现,很多的设计问题是由电源系统引起的。本文将介绍四种技巧来进一步提升您的电源使用技能。

<center><img src="http://mouser.eetrend.com/files/2019-12/wen_zhang_/100046722-87353-1.pn…; alt=“” width="600"></center>

<strong>技巧1:为低功耗设备供电</strong>

很多设备都是为使用低电压、低电流而设计的。如果功率过高,这些低功率设备很容易受到损坏。避免电源损坏的最佳方法是使用专为低功率应用而设计的电源。

如何为5G基站组件选择合适的电源?看过本文就知道了

cathy /

自80年代初引入模拟蜂窝网络以来,蜂窝通信已有了长足发展。如今,随着市场由4G向5G网络解决方案迁移,蜂窝通信行业正在为实现更快数据传输速度、更低延迟以及容量、用户密度和可靠性的巨大飞跃奠定基础。例如,5G不仅可以提高数据速率(100倍)和网络容量(10倍),还可将延迟大幅降低到1ms以下,并同时实现数十亿互联设备近乎无处不在的连接,这些互联设备是不断增长的物联网(IoT)的一部分。一个典型的5G波束成型发射器由数字MIMO、数据转换器、信号处理组件、放大器和天线组成。

<center><img src="http://mouser.eetrend.com/files/2019-07/wen_zhang_/100044336-75776-wd.p…; alt=“5G系统波束成型发射器的高层功能框图” width="600"></center><center><i>5G系统波束成型发射器的高层功能框图</i></center>

电源纹波噪声都是来自这5个方面(二)

cathy 提交于

<strong>4.1、输入低频纹波:</strong>

低频纹波是与输出电路的滤波电容容量相关。电容的容量不可能无限制地增加,导致输出低频纹波的残留。

交流纹波经DC/DC变换器衰减后,在开关电源输出端表现为低频噪声,其大小由DC/DC变换器的变比和控制系统的增益决定。

电流型控制DC/DC变换器的纹波抑制比电压型稍有提高。但其输出端的低频交流纹波仍较大。要实现开关电源的低纹波输出,必须对低频电源纹波采取滤波措施。

可采用前级预稳压和增大DC/DC变换器闭环增益来消除。

<strong>低频纹波抑制的几种常用的方法:</strong>

<strong>a、加大输出低频滤波的电感,电容参数。</strong>

● 电容上的纹波有两个成分,一个是充放电时的电压升降量,一个是电流进出电容时ESR上的I*R电压降量。

● 通过输出纹波与输出电容的关系式:vripple=Imax/(Co×f)可以看出,加大输出电容值可以减小纹波。

● 或者考虑采用并联的方式减小ESR值,或者使用LOW ESR电容。