跳转到主要内容

资料下载:带有次级LC滤波器的电流模式降压转换器的建模与控制

cathy /

<strong>简介</strong>

利用ADC、PLL和RF收发器的现代信号处理系统设计通常需要更低的功耗和更高的系统性能。为这些噪声敏感的设备选择合适的电源始终是系统设计人员的难点。这些设计总是需要在高效率和高性能之间做出取舍。

传统上,LDO稳压器通常被用于为那些噪声敏感的设备供电。LDO稳压器能够抑制系统电源中经常出现的低频噪声,并且为ADC、PLL或RF收发器提供干净的电源。但是LDO稳压器通常效率较低,尤其是在LDO稳压器必须将高于输出电压几伏的电源轨降压的那些系统中。在这种情况下,LDO稳压器通常可提供30%至50%的效率,而使用开关稳压器则可实现90%甚至更高的效率。

开关稳压器虽然比LDO稳压器效率更高,但它们的噪声太大,无法在不显著降低ADC或者PLL的性能的同时,直接为它们供电。开关稳压器的噪声源之一是输出纹波,它可能在ADC的输出频谱中表现为明显的信号音或杂散。为避免降低信噪比(SNR)和无杂散动态范围(SFDR),最大程度地减少开关稳压器的输出纹波和输出噪声非常重要.....

开关稳压器连载(6):控制方式 (电压模式、电流模式、迟滞控制)

cathy 提交于

最初已经说明开关稳压器的反馈(feedback)控制方式有电压模式、电流模式、迟滞控制等3种。开关稳压器也与线性稳压器同样通过反馈电路进行稳定化。在这里,加以详细说明。由于各有优点和缺点,因此该选择何种方式必须考虑平衡点。

<strong>电压模式</strong>

电压模式控制是最基本的方式。透过反馈环路只反馈输出电压。通过以误差放大器和基准电压做比较后所差距的电压再进一步与三角波做比较,决定PWM讯号的脉冲宽度来控制输出电压。此方式的优点在于纯电压的反馈环路可进行较简单的控制、可缩短ON时间、抗噪好。其缺点是,相位补偿电路复杂可能使设计变麻烦。

开关模式电源电流检测—— 第三部分:电流检测方法

cathy /

<strong>Henry Zhang和Kevin B. Scott ADI公司</strong>

开关模式电源有三种常用电流检测方法是:使用检测电阻,使用MOSFET RDS(ON),以及使用电感的直流电阻(DCR)。每种方法都有优点和缺点,选择检测方法时应予以考虑。

<strong>检测电阻电流传感</strong>

作为电流检测元件的检测电阻,产生的检测误差最低(通常在1%和5%之间),温度系数也非常低,约为100 ppm/°C(0.01%)。在性能方面,它提供精度最高的电源,有助于实现极为精确的电源限流功能,并且在多个电源并联时,还有利于实现精密均流。

<center><img src="http://mouser.eetrend.com/files/2018-07/wen_zhang_/100012304-43715-j1.p…; alt=""></center>

开关模式电源电流检测—— 第二部分:何处放置检测电阻

cathy /

<font color="#FF0000"><strong>Henry Zhang和Kevin B. Scott ADI公司</strong></font>

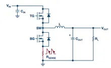
电流检测电阻的位置连同开关稳压器架构决定了要检测的电流。检测的电流包括峰值电感电流、谷值电感电流(连续导通模式下电感电流的最小值)和平均输出电流。检测电阻的位置会影响功率损耗、噪声计算以及检测电阻监控电路看到的共模电压。

<strong>放置在降压调节器高端</strong>

对于降压调节器,电流检测电阻有多个位置可以放置。当放置在顶部MOSFET的高端时(如图1所示),它会在顶部MOSFET导通时检测峰值电感电流,从而可用于峰值电流模式控制电源。但是,当顶部MOSFET关断且底部MOSFET导通时,它不测量电感电流。

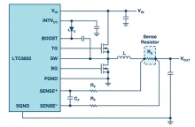
开关模式电源电流检测—— 第一部分:基本知识

cathy /

<strong><font color="#FF0000">Henry Zhang、Mike Shriver和Kevin B. Scott ADI公司</font> </strong>

电流模式控制由于其高可靠性、环路补偿设计简单、负载分配功能简单可靠的特点,被广泛用于开关模式电源。电流检测信号是电流模式开关模式电源设计的重要组成部分,它用于调节输出并提供过流保护。图1显示了LTC3855同步开关模式降压电源的电流检测电路。LTC3855是一款具有逐周期限流功能的电流模式控制器件。检测电阻RS监测电流。

<center><img src="http://mouser.eetrend.com/files/2018-07/wen_zhang_/100012254-43523-d1.p…; alt=""></center>