跳转到主要内容

2020值得关注的五大颠覆式技术趋势

cathy /

近期,全球技术服务商NTT发布了一份报告,对2020年的数字化趋势进行了预测。报告提出:数据、自动化、物联网将使虚拟社会成为可能,并改变我们的生活方式、工作方式。

在报告中,公司首席技术官Ettienne Reinecke认为,2020年最具颠覆性的技术将包括:数字孪生、数字交互信任、虚拟空间、智能建筑和数据钱包。同时,数字化颠覆的核心是数据,所有的颠覆式技术都与数据的收集方式、数据的用途、管理数据的平台以及数据的可用性有关。

Ettienne Reinecke表示:“业界一直在讨论不同的技术,包括不同筒仓中的云、数据、人工智能和安全。但2020年将发生变化。明年,我们将看到完整的端到端计算脱颖而出,使完全连接的、将对我们生活的世界产生重大影响的全智能环境焕然一新。”

<strong>一、数字孪生</strong>

随着物联网技术的不断发展,从传感器到可穿戴设备和智能手机,将得以收集更多关于人类的数据点,这使得建立数字孪生体的可能性也越来越大。

原创深度:在数据饥渴的时代,信号链设计应该注意哪些方面?

cathy /

<strong><font color="#004a85">作者:Mark Patrick(贸泽电子)</font> </strong>

小到我们手中的移动网络,大到航天探索中的天地连线,都离不开微波无线通信。我们只要有一部手机,就能轻松享受到微波通信带来的便利,然而一旦发生「没信号」这种事情,你有没有抱怨过运营商「为啥就不能多搞些天线」?这种话还是放在心里面吧,否则如果身边有搞无线电基础设施的人,那你可就拉仇恨了——虽说「信号好不好」对运营商的重要性不言而喻,但提高微波无线通信的质量,远不只是轻描淡写地「搞几个天线」那么简单。

无线通信基础设施能够「建起来」,那也只是万里长征第一步;要保证设施能够稳定可靠地运作,严格、仔细的测试和测量必不可少,而微波合成器就能够用来产生测试所需的信号;这种稳定频率的无线电信号也可以用于高速转换器的时钟。

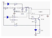
单片机掉电检测与保存

cathy /

单片机在正常工作时,因某种原因造成突然掉电,将会丢失数据存储器(RAM)里的数据。在某些应用场合如测量、控制等领域,单片机正常工作中采集和运算出一些重要数据,待下次上电后需要恢复这些重要数据。因此,在一些没有后备供电系统的单片机应用系统中,有必要在系统完全断电之前,把这些采集到的或计算出的重要数据存在在EEPROM中。为此,通常做法是在这些系统中加入单片机掉电检测电路与单片机掉电数据保存。

用法拉电容可从容实现单片机掉电检测与数据掉电保存。电路见下图。这里首先用6V供电(如7806),为什么用6V不用5V是显而易见的.电路中的二极管们一般都起两个作用,一是起钳位作用,钳去0.6V,保证使大多数51系列的单片机都能在4.5V--5.5V之间的标称工作电压下工作.而4.5-5.5间这1V电压在0.47F电容的电荷流失时间就是我们将来在单片机掉电检测报警后我们可以规划的预警回旋时间。二是利用单向导电性保证向储能电容0.47F/5.5V单向冲电。

电源设计控必须了解的2017三大趋势

editor Chen /

需求往往是推动创新的源泉,无论是时尚、金融亦或是我们熟悉的电源领域都存在这样的现象。抓住了用户需求,潜在的创新动力才会被激发,也只有适应需求的创新才是最具生命周期的。2017年电源需求在哪?创新着力点在哪?带着疑问与期盼请来亚洲第一大电子展——2017年慕尼黑上海电子展一探究竟吧!3月14日-16日将有超过6万多名的专业观众以及众多的国内外领先电源厂商集聚上海新国际博览中心,深度探讨2017年中国电源市场需求与走势,为您的电源创新提供设计动力!

中国电源市场未来需求有多大?据专业调研机构的最新数据表明:中国电源市场在2017-2020年将继续保持稳步的增长速度,到2020年,中国电源市场的规模将达到2567亿元。

Arduino/Genuino 101 入门教程二:获取加速度计和陀螺仪数据

editor /

<br>作者:Jason_G </br>

加速度计和陀螺仪是101一大特色,当然得玩玩啦,就是冲这个来的嘛。本来我还在纠结怎么获取传感器的数据?怎么对数据进行滤波?怎么对数据进行融合?但是,这些现在都变的简单了,有现成的库文件CurieIMU和MadgwickAHRS可以用来获取和处理传感器得到的数据。

咳咳,玩起来:

1、下载程序:

在库文件中能找到六轴姿态传感器驱动库libraries\CurieIMU,里面有测试程序Accelerometer,这个程序一开始没有对数据进行校正,可以手动天加一下校正代码就好了,下面是添加好校正代码的程序:

英特尔柏安娜:数据中心演进的三大推动力

editor /

<p style=" text-indent:2em;">作者:邹大斌</p>

<p style=" text-indent:2em;"><strong>摘要:</strong>英特尔公司高级副总裁、数据中心事业部总经理柏安娜表示,云计算、网络转型以及数据分析,这三大变化驱动了数据中心行业的发展。</p>

<p style=" text-indent:2em;">“今天,我们的信息与通讯技术正处在一个激动人心的时代,这集中体现在三个变化上,这就是云计算、网络转型以及数据分析,正是这三大变化驱动了数据中心行业的发展。”英特尔公司高级副总裁、数据中心事业部总经理柏安娜(Diane M. Bryant)在今年的IDF16大会上主题演讲时表示。</p>

【下载】英特尔Quark SoC X1000 数据表

editor /

英特尔夸克 SoC X1000 处理器是一条全新的创新、小核心产品路线图上的第一款产品,它为热受限、无风扇和 headless 应用带来低功耗、英特尔级计算能力。该处理器具有安全模式、长生命周期支持、宽温和 ECC 特性,是适用于交通运输、能源、商业和工业控制等细分市场的优秀解决方案。该处理器与以前的 32 位英特尔架构及互补硅器件在软件上保持兼容。该 SoC 是单核、单线程 SoC,兼容 Pentium ISA,通过 PCI Express、USB 2.0 等高带宽接口提供了丰富 I/O 能力和灵活性,并提供多种接口用于广泛连接选择,如两个片上以太网接口、连接 Cellular、Bluetooth、ZigBee 的接口以及其他连接选择。使用 SD/SDIO/eMMC 卡接口及 SPI、UART、GPIO 端口,该 SoC 可无缝连接传感器和各种存储器选择。

英特尔® EDISON编程环境间的数据分享

editor /

<br>在许多情况下,我们希望使用多种编程环境开发(比如)物联网应用。</br>

1、相比于 NodeJS 或 Arduino,我们更喜欢使用 OpenCV* 以 C++ 语言进行图像处理。 主要是因为以 C++ 编写的 OpenCV 能够提供许多示例。

2、譬如,我们用 Arduino 编写的应用需要读取摄像镜头中的面部编号。 为此,我们需要使用 OpenCV 处理摄像头图像,然后将检测到的面部编号传给 Arduino。

3、我们喜欢使用 NodeJS 创建基于开发板的 web 服务器,因为相比于采用其他语言,这种方法更加简单。
有许多这种类似的示例。 然而,我们希望在这些示例中找到一种简单的机制实现不同编程环境的数据共享。

Han, Matthias 写了一篇关于 Arduino 与 C++ 共享内存的好文章。 这种方法可行,因为C++ 和 Arduino 的运行方式类似于 Linux 中的进程。 但是,对于 C++ 的初学者来说,这种进程相对比较复杂。 而且,如果您希望将该进程扩展至 NodeJS,需要编写 C++ 代码,并编写原生绑定,以访问 NodeJS 中的变量。