跳转到主要内容

如何产生低噪声电压?这篇文章告诉你~

cathy /

线性稳压器特别适合用来滤除开关稳压器产生的电压。开关稳压器总会产生一定量的输出电压纹波。在许多处理非常微弱的信号的应用中,这种纹波可能会造成干扰。通常使用无源组件来滤除开关稳压器的输出电压,但LC滤波器等无源滤波器(请参阅图1)存在一些缺点。

根据滤波器所需的截止频率,有时空间要求会相当大,而且电感器成本高昂。不过,无源滤波器的最大缺点是滤波器会增加一些损耗和随工作电流变化的输出电压(如同图1中的V<sub>OUT</sub>)。因此,所产生电压的直流调节精度相当低。

<center><img src="http://mouser.eetrend.com/files/2019-11/wen_zhang_/100046034-84306-1.pn…; alt=“” width="600"></center><center><i>图1:开关稳压器输出端的无源滤波器</i></center>

使用超低噪声LDO提供“干净”的电源

cathy /

线性稳压器集成电路(IC)将电压从较高电平降至较低电平,且无需电感。低压差(LDO)线性稳压器是一种特殊类型的线性稳压器,其压差(需要保持稳压的输入和输出电压之间的差值)通常低于400 mV。早期的线性稳压器设计提供大约1.3 V的压差,这意味着对于5 V的输入电压,器件进行调节可实现的最大输出仅为3.7 V左右。然而,在当今更复杂的设计技术和晶圆制造工艺条件下,"低"大致定义为&lt;100mV到300mV左右。

此外,虽然LDO稳压器通常是任何给定系统中成本最低的元件之一,但从成本/效益角度来说,它往往是最有价值的元件之一。除了输出电压调节之外,LDO稳压器的另一个关键任务是保护昂贵的后端负载免受恶劣环境条件的影响,例如电压瞬变、电源噪声、反向电压、电流浪涌等。简而言之,其设计必须坚固耐用,包括所有的保护功能,以抑制在保护负载的同时由环境带来的性能影响。许多低成本的LDO线性稳压器因没有必要的保护功能而失效,不仅会对稳压器本身造成损害,而且还会损坏后端负载。

<strong>LDO稳压器与其他稳压器的比较</strong>

低压降压转换和调节可以通过各种方法来实现。

深度丨如何使用超低噪声LDO提供“干净”的电源

cathy /

线性稳压器集成电路(IC)将电压从较高电平降至较低电平,且无需电感。低压差(LDO)线性稳压器是一种特殊类型的线性稳压器,其压差(需要保持稳压的输入和输出电压之间的差值)通常低于400 mV。早期的线性稳压器设计提供大约1.3 V的压差,这意味着对于5 V的输入电压,器件进行调节可实现的最大输出仅为3.7 V左右。然而,在当今更复杂的设计技术和晶圆制造工艺条件下,“低”大致定义为&lt;100mV到300mV左右。

此外,虽然LDO稳压器通常是任何给定系统中成本最低的元件之一,但从成本/效益角度来说,它往往是最有价值的元件之一。除了输出电压调节之外,LDO稳压器的另一个关键任务是保护昂贵的后端负载免受恶劣环境条件的影响,例如电压瞬变、电源噪声、反向电压、电流浪涌等。

简而言之,其设计必须坚固耐用,包括所有的保护功能,以抑制在保护负载的同时由环境带来的性能影响。许多低成本的LDO线性稳压器因没有必要的保护功能而失效,不仅会对稳压器本身造成损害,而且还会损坏后端负载。

<strong>LDO稳压器与其他稳压器的比较</strong>

低压降压转换和调节可以通过各种方法来实现——

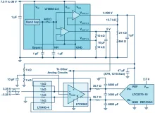
Refulator:200 mA精密基准电压源的能力

cathy /

精密模拟设计人员常常依赖安静低噪声的基准电压源来为DAC和ADC转换器供电。这项任务不在基准电压源的基本职责范围内,其表面上的设计目的是为实际电源提供干净精确的稳定电压,即电源转换器的基准输入。考虑一些注意事项,基准电压源通常能够胜任为转换器基准输入提供精密电压的工作,这使得设计人员可以大胆地要求基准电压源为电流越来越高的应用供电。毕,如果基准电压源可以为转换器供电,为什么不能为模拟信号链、其他转换器或其他电路供电呢?

任何设计流程通常都涉及到精度与功耗的选择。为了做出选择,粗略方法建议:当要求精度时使用基准电压源,当要求毫瓦级功耗时使用LDO。除了需要额外的电路板空间和成本以外,还必须为不同的信号布线,无论其标称电压相同与否。如果需要一个高精度电压源来提供毫瓦级功耗,设计人员将不得不缓冲基准电压源。LT6658通过提供两路低噪声、高精度输出来解决这一难题,其合并输出电流为200 mA,且具有世界一流的基准电压源规格。

<strong>关于LT6658——基准电压源质量的低漂移稳压器</strong>

传感器电路的低噪声信号调理

cathy /

在低功耗、低成本设计中,尽量降低系统噪声至关重要。为了从信号调理电路获得最低噪底和最佳性能,设计人员必须了解元件级噪声源并在计算模拟前端的总噪声时充分考虑这些噪声源——若要针对极小信号实现高分辨率,就必须能够透过数据手册上有限的噪声指标了解内在本质,这点至关重要。每个传感器都具有自身的噪声、阻抗和响应特性,因此将它们匹配到模拟前端是设计过程的一个重要部分。有多种方法可以计算电路的噪声——在执行噪声分析和计算之前,所有这些方法都应该先优化配置信号调理电路。如果有良好的运算放大器SPICE模型可用,则使用SPICE是最简便的方法。

如何为低噪声设计选择最佳放大器?方法要点在此

cathy /

如果驱动一个带有一定源电阻的运算放大器,等效噪声输人则等于以下各项平方和的平方根:放大器的电压噪声;源电阻产生的电压;以及流过源阻抗的放大器电流噪声所产生的电压。

如果源电阻很小,则源电阻产生的噪声和放大器的电流噪声对总噪声的影响不大。这种情况下,输人端的噪声实际上只是运算放大器的电压噪声。

如果源电阻较大,源电阻的约翰逊噪声可能远高于运算放大器的电压噪声和由电流噪声产生的电压。但需要注意,由于约翰逊噪声仅随电阻的平方根而增长,而受电流噪声影响的噪声电压与输人阻抗成正比关系,因而对于输人阻抗值足够高的情况,放大器的电流噪声将成为主导。当放大器的电压和电流噪声足够高时,在任何输人电阻值情况下,约翰逊噪声都不会是主导。

如果某个放大器的噪声贡献相对于源电阻可以忽略不计,则可通过运算放大器的品质因数Rs, op来进行选择。这可以通过放大器的噪声指标来计算:

干货大放送:有效低噪声与电磁干扰的24个设计技巧

editor Chen /

电子设备的灵敏度越来越高,这要求设备的抗干扰能力也越来越强,因此PCB设计也变得更加困难,如何提高PCB的抗干扰能力成为众多工程师们关注的重点问题之一。ADI中文技术支持论坛上网友分享的《PCB设计:降低噪声与电磁干扰的24个窍门》为PCB设计中降低噪声与电磁干扰提供了非常实用的建议,值得筒子们阅读收藏。

1.能用低速芯片就不用高速的,高速芯片用在关键地方。

2.可用串一个电阻的办法,降低控制电路上下沿跳变速率。

3.尽量为继电器等提供某种形式的阻尼。

4.使用满足系统要求的最低频率时钟。

5.时钟产生器尽量近到用该时钟的器件,石英晶体振荡器外壳要接地。

6.用地线将时钟区圈起来,时钟线尽量短。

7.I/O 驱动电路尽量近印刷板边,让其尽快离开印刷板;对进入印制板的信号要加滤波,从高噪声区来的信号也要加滤波,同时用串终端电阻的办法,减小信号反射。

8.MCD 无用端要接高,或接地,或定义成输出端,集成电路上该接电源地的端都要接,不要悬空。

9.闲置不用的门电路输入端不要悬空,闲置不用的运放正输入端接地,负输入端接输出端。

10.印制板尽量,使用45 折线而不用90 折线布线以减小高频信号对外的发射与耦合。