Microchip Technology Inc.
顾问级市场分析经理
Thomas Gleiter
开放式无线接入网络(ORAN)技术的市场规模及其在实施5G服务中的作用呈现出快速增长的潜力。各大移动网络运营商(MNO)都在寻求更低的成本、更高的灵活性以及避免供应商锁定的能力。这些优势可通过采用多家供应商的可互操作技术来实现。运营商也可以从实时性能中受益。
ORAN代表着无线接入网络(RAN)演进的最新进展,RAN始于1979年1G的推出。2G于1991年推出,3G于2001年推出。4G长期演进(LTE)服务于2009年首次面世,并引入了分组交换。在其部署过程中,开始使用多输入多输出(MIMO)天线阵列,运行在供应商专有软件之上的集中式(或云)cRAN使得基带单元(BBU)能够划分为分布式单元(DU)与集中式单元(CU),两者之间为中传。
5G新无线电(NR)于2018年推出,并引入了虚拟化RAN(vRAN)作为实施的一种手段,BBU(或CU和DU)功能在运行于服务器上的软件中实现。例如,负载平衡、资源管理、路由器和防火墙现在都可以在网络功能虚拟化(NFV)下运行。但是,无线电单元(RU)、CU和DU的软件是专有的。ORAN旨在通过让运营商访问基于开源软件的vRAN来植入5G1,从而消除障碍。
图1说明了O-RAN联盟(由超过300家移动运营商、供应商、研究机构和学术机构组成的社区)的目标,即拥有开放的RU、CU和DU(每个首字母缩写前都带有O-)并通过公共无线电接口(CPRI)进行前传。

图1:在O-RAN下,我们可以有效地在商用服务器硬件上运行模块化基站软件协议栈。MNO可以搭配混用来自不同供应商的O-RU、O-DU和O-CU
5G支持的实时传输速度最高可达20 Gbps,而4G在静态点之间的传输速度为1 Gbps,在一个或两个移动点之间的传输速度仅为100 Mbps。此外,5G的延迟降低到只有1 ms。
ORAN的另一个关键组成部分是RAN智能控制器(RIC),它既可以是近实时的也可以是非实时的,两种选项都负责控制和优化ORAN元素。图2显示了O-RAN软件社区(SC),它遵循由O-RAN联盟定义的架构。

图2:O-RAN SC架构及其近实时RAN智能控制器
同步
ORAN实现的主要挑战之一是确保各种ORAN元素之间保持同步,尤其是因为需要严格提高同步性能,即要求授时精度达到仅±130 ns。
RU交换机与DU保持同步对于ORAN有效运行至关重要。同步可以避免数据包丢失,最大程度地减少网络中断,并有助于保持尽可能低的功耗。此外,同步还可帮助MNO履行其频率许可所有权责任。
5G与前几代的另一个关键区别在于从频分双工(FDD)切换到时分双工(TDD)——这样可以同时使用两个接近的频率分别进行上行传输和下行传输。TDD在同一频率上使用不同的时隙传输上行信号和下行信号,从而更好地利用RAN RF频谱提供增强的移动宽带(eMBB),例如可以根据需要调整上行时间与下行时间的比例。
此外,TDD还提高了与MIMO波束赋形和C波段频谱(3.7 GHz至3.98 GHz)的兼容性,运营商将使用这些频谱在大大小小的市政区域部署5G。为了避免发生小区内干扰和小区间干扰,上行传输与下行传输之间有一段保护周期。即便如此,为了保证运行效率(降低错误率)和补偿任何频率或相位偏移2,仍然需要紧密同步。
精确授时
所有新无线电部署都必须将相位对齐精度保持在基于全球导航卫星系统(GNSS)协调世界时(UTC)的授时源的±1.5 ms以内3。在创建端到端实时连接时,还必须遵循多项行业标准以及行业机构提供的建议。
为了在整个网络中进行高精度时间分配,O-RAN联盟的O-RAN架构中需要采用由IEEE 1588-2019规定的精确时间协议(PTP)。该协议中有一个最高级时钟(或PTP主时钟),网络中的其他PTP时钟使用PTP消息与之同步。同步在路径延时等问题中起作用,上述标准中规定了时间边界时钟(T-BC)和时间透明时钟(T-TSC)功能来抵消上下行之间的不对称问题以及数据包延时变化(PDV)。
此外,ITU-T(国际电信联盟的其中一个部门)也针对TDD提供了建议。例如,ITU-T G.8272/Y.1367规定了适用于分组网络中的时间、相位和频率同步的主参考时间时钟(pRTC)的要求,ITU-T G.8273.2推荐了用于网络全授时支持(FTS)的电信边界时钟和电信时间辅助时钟的授时特性。
在整个网络中,各时钟之间采用链式结构,时间信号由边界时钟清理以滤除噪声。但是,设备将需要满足由ITU-T G.8273.24定义的四个性能类别之一,范围从A类到D类。其中,C类和D类对精度的要求最高。例如,D类T-BC时钟产生的时间误差必须小于5 ns5。除了GNSS/UTC和PTP之外,5G部署还使用同步以太网(SyncE)。这三者相结合,可以通过网络保证时间、相位和频率的精度。
ORAN需要现成的平台
ORAN为MNO提供了访问非专有解决方案的途径。在硬件方面,可以使用商用半导体器件和平台来满足网络中的端到端授时要求。
例如,符合IEEE 1588的最高级时钟搭配PTP和SyncE功能,可以满足PRTC A类、B类和增强型PRTC(ePRTC)规范,以及多域边界时钟的C类和D类规范。这种多功能性是MNO实现同步授时解决方案的关键特性。
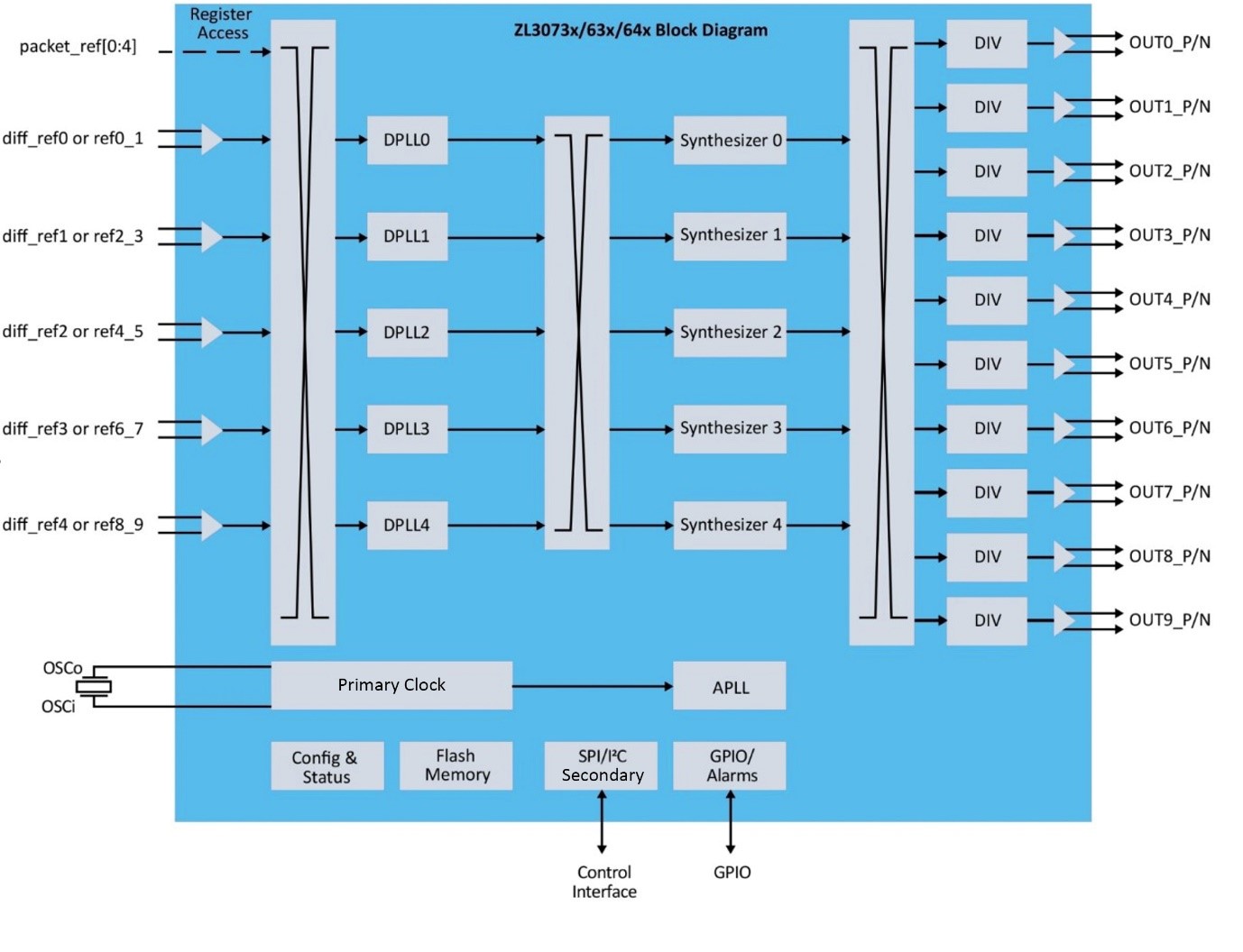
在DU、CU和RU设备中,可以部署振荡器、可编程锁相环(PLL)IC、缓冲器和抖动衰减器等网络同步硬件。此外,现在已经有专用的单芯片网络同步解决方案。在这方面,Microchip是首家将自研ZL3073x/63x/64x平台(图3)推向市场的公司。这项技术将DPLL、低输出抖动合成器、IEEE 1588-2008精密时间协议栈和同步算法软件模块结合在一起。

图3:Microchip的ZL3073x/63x/64x单芯片网络同步平台
5G ORAN中关于授时的另一个关键考虑因素是对温度的稳定性。温度补偿型振荡器、PLL和芯片级原子钟(CSAC)已在军事和工业应用等恶劣环境中完成部署并得到验证,适用于RU、CU和DU硬件。
总而言之,在5G中采用TDD带来了巨大的好处,但在同步方面会面临诸多挑战。值得庆幸的是,在ORAN下,MNO及其系统提供商可以借助半导体和相关平台来构建端到端RAN,避免受到专有解决方案的束缚。
参考资料
1.https://www.techtarget.com/searchnetworking/definition/radio-access-network-RAN
2.https://www.viavisolutions.com/en-uk/what-5g-timing-and-synchronization
4.https://www.5gtechnologyworld.com/how-ieee-1588-synchronizes-5g-open-ran/