Microchip Technology Inc.
验证部技术顾问
Jerry Steele
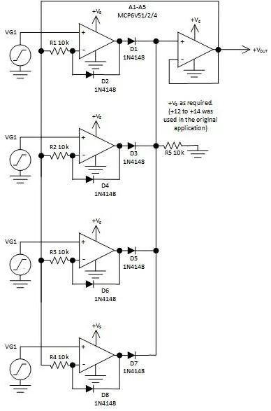
图1所示的模拟优先级放大器最初是作为多输出电源的一部分进行设计,其中稳压操作基于最高优先级通道的电压。该放大器的另一个应用是带电子节气门控制的引擎控制系统,其中引擎需要对多个输入命令中优先级最高的一个作出响应。

图1. 输入优先级放大器提供的输出对应的是四个输入中具有最大正值的一个。虽然该电路响应正输入,但通过反转二极管的方向和重新配置电源即可响应负输入。
在该电路中,具有最大正值输出的放大器通过放大器输出中的正向偏置二极管来控制负反馈路径。它通过R1、R2、R3或R4(具体取决于哪个通道具有最大正值)构成一个简单的单位增益路径进入放大器的反相输入。反相输入与输出之间的二极管在具有最大输入的放大器上反向偏置,最终电路作为其输入与总输出之间的单位增益放大器。
输入值较小的放大器的输出被迫从输出值变为负值,直到其反馈二极管D2(或任何对应放大器的二极管)为正向偏置,从而使放大器保持在本地闭环条件下。通过使用10k电阻(如R1)构成本地反馈网络,可以使输入值较小的放大器作为单位增益缓冲器工作。图2显示了使用所有四个通道时的仿真结果。

图2. 4通道优先级放大器输出的仿真曲线图
通过施加不同的输入信号来夸大呈现当两种不同的波形在不同时间段竞争最高幅值时的效果。图3显示了双通道版本放大器的实际示波器波形图,其中通道3为输出(请注意,通道3的零值在示波器屏幕上的位置要比通道1和2的零值低)。

图3.双通道版本优先级放大器的示波器波形图通道1和2为输入信号,通道3为输出。(请注意,通道3的零值在示波器屏幕上的位置要比通道1和2的零值低。)
虽然该电路配置为响应正电压,但只需要反转二极管连接的方向并适当设置电源电压即可改为响应负电压。
图中所示的电路使用的运放为Microchip MCP6V51/2/4,但可供选择的运放还有许多。选择运放时需要考虑以下因素:
1.多运放,例如四运放(以及成倍数量的运放,具体取决于最终的线路条数)。
2.大多数应用通常都要求运放的共模范围包括运算放大器的负电源轨(通常为接地)。在某些情况下,可能需要具有轨到轨共模范围的放大器。
3.运放所需的额定电压显然由传感器或输入信号大小以及输出信号要求决定。
4.对于该电路而言,单位增益稳定性至关重要。当输出进入容性负载时,可能需要对运放进行额外的补偿以保持稳定性。