跳转到主要内容
cathy 提交于

<strong>是否能设计一个带过压保护的完整 RTD 模块呢?</strong>

RTD(电阻温度检测器)具有出色的稳定性和精度,有较强的抗干扰能力。RTD传感器包括2线、3线和4线版本,通过电流激励能产生输出电压。AD7124-4/AD7124-8集成了两个匹配良好的电流源、PGA、基准电压缓冲器和诊断功能,非常适合高可靠性RTD模块。

在工业环境中,不当操作、错误的连接线和裸露的导线通常会导致过压故障,这会损坏电子器件,造成不良后果。过压保护能力是RTD模块的一项关键要求。除瞬态过压保护之外,实际生产过程中还必须考虑持续过压保护。

本文重点说明如何为具有过压保护功能的多线RTD模块(基于AD7124)提供全面解决方案,并介绍带有过压保护和检测功能的多路复用器及通道保护器。本文可以帮助设计人员了解此方法并选择合适的器件。

<center><img src="http://mouser.eetrend.com/files/2018-10/wen_zhang_/100015106-50897-1.jp…; alt=“” width="600"></center>

<strong>针对持续的过压保护功能</strong>

<ul>
<li>
<p>在 ADC 引脚前面使用串联电阻有助于轻松保护 AD7124。这些引脚包括模拟输入和激励输出引脚,但电阻会限制顺从电压。</p>
</li>
<li>
<p>电流源的保护可以通过分立元件实现。该解决方案可实现更高的过压保护和更大的顺从电压范围。但是,模拟开关与多路复用器仍然暴露在外。</p>
</li>
<li>
<p>ADI 公司的带过压保护和检测功能的多路复用器及通道保护器(ADG52xxF 和 ADG54xxF)可用于 RTD 模块保护和不同线数 RTD 传感器切换。这些器件在有电和无电模式下均可提供 ±55V 故障电压保护,并能实现防闩锁的故障检测。其高密度封装占用的 PCB 面积要比传统解决方案小得多。</p>
</li>
</ul>

<strong>基于 AD7124 的 RTD 模块</strong>

比率测量法被广泛的用于 RTD 模块,因为它能消除激励电流源的误差和漂移。图 1 是基于 AD7124-8 的 4 线 RTD 测量的典型示意图。

<center><img src="http://mouser.eetrend.com/files/2018-10/wen_zhang_/100015106-50898-2.pn…; alt=“图1. 基于AD7124-8的4线RTD比率测量” width="600"></center><center><i>图1. 基于AD7124-8的4线RTD比率测量</i></center>

AIN0提供激励电流,AD7124集成了基准电压缓冲器和PGA,REFIN及AIN都是高阻抗输入,因此会有相同电流流过RTD传感器和基准电阻。ADC转换结果是输入电压(VRTD)和基准电压(VREF)之比,其等于RRTD和RREF之比。如果RREF是已知的高精度且稳定的基准电阻,则可通过RREF值和ADC转换结果计算RRTD。

采用4线RTD配置,该系统可以实现高精度和高可靠性,并且可以消除引线电阻引起的误差。相应地,其成本高于3线或2线配置。3线RTD传感器有较高的性价比,图2显示了基于AD7124的3线RTD测量方案。

<center><img src="http://mouser.eetrend.com/files/2018-10/wen_zhang_/100015106-50899-3.pn…; alt=“图2.基于AD7124-8的3线RTD比率测量” width="600"></center><center><i>图2.基于AD7124-8的3线RTD比率测量</i></center>

两个集成的、匹配良好的电流源有助于3线RTD测量。VREF和VRTD可以用以下两个函数表示:

<center><img src="http://mouser.eetrend.com/files/2018-10/wen_zhang_/100015106-50900-4.pn…; alt=“”></center>

AD7124集成了两个匹配良好的电流源,这意味着IEXC0接近或等于IEXC1,并且引线电阻RL1和RL2非常相似。上述函数可表示为:

<center><img src="http://mouser.eetrend.com/files/2018-10/wen_zhang_/100015106-50901-5.pn…; alt=“”></center>

转换结果可以用以上两个函数表示为:

<center><img src="http://mouser.eetrend.com/files/2018-10/wen_zhang_/100015106-50902-6.pn…; alt=“”></center>

根据此函数,RTD电阻值可通过转换结果和基准电阻值计算。

对于2线RTD,引线电阻引起的误差无法抵消,但此类RTD传感器的成本低于其他传感器;AD7124-8可配置为2线RTD传感器,如图3所示。

<center><img src="http://mouser.eetrend.com/files/2018-10/wen_zhang_/100015106-50903-7.pn…; alt=“图3.基于AD7124-8的2线RTD比率测量” width="600"></center><center><i>图3.基于AD7124-8的2线RTD比率测量</i></center>

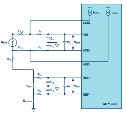
在实践中,许多工业客户要求用RTD模块的同一端口连接许多不同类型的RTD传感器,以方便平衡RTD传感器的成本和性能。图4显示了RTD模块的通用接口,它可以支持不同线数的RTD传感器。

<center><img src="http://mouser.eetrend.com/files/2018-10/wen_zhang_/100015106-50904-8.pn…; alt=“图4. 不同线数传感器的RTD接口” width="600"></center><center><i>图4. 不同线数传感器的RTD接口</i></center>

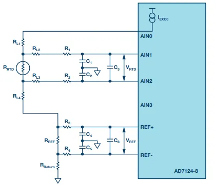
对于这一要求,此类RTD模块需要通过软件加以配置来支持不同线数的RTD传感器。图5显示了基于AD7124-8和开关的不同线数RTD传感器的框图。AD7124-8支持4通道、2线/3线/4线RTD测量。

<center><img src="http://mouser.eetrend.com/files/2018-10/wen_zhang_/100015106-50905-9.pn…; alt=“图5.基于AD7124-8的不同线数RTD传感器测量” width="600"></center><center><i>图5.基于AD7124-8的不同线数RTD传感器测量</i></center>

针对不同传感器,使用控制器可以轻松更改配置。表1显示了不同配置下的开关和电流源状态。

表1.不同线数RTD传感器的开关和IEXT状态
<center><img src="http://mouser.eetrend.com/files/2018-10/wen_zhang_/100015106-50906-10.p…; alt=“” width="600"></center>

通过计算选择合适的电阻和电容值,可以优化噪声性能。ADI 官网文章《RTD比率温度测量的模拟前端设计考虑》可用作指南。除了优化噪声性能之外,还需要一些额外的措施来实现过压保护。

首先,AD7124的某些模拟引脚直接暴露在外部环境中,根据AD7124在25°C下的绝对最大额定值,模拟输入电压应介于–0.3V至AVDD+0.3V之间,这意味着发生高过压时,该模块无法提供保护。其次,三个开关需要承受高压。

<strong>增加限流电阻</strong>

在AD7124的每个引脚上增加限流电阻可以为AD7124提供过压保护。

图6显示了AD7124的模拟引脚架构。每个模拟引脚上有两个钳位二极管,我们可以利用这些二极管直接实现保护,而不会引入任何其他漏电流。

<center><img src="http://mouser.eetrend.com/files/2018-10/wen_zhang_/100015106-50907-11.p…; alt=“图6.AD7124-8模拟引脚内部架构” width="600"></center><center><i>图6.AD7124-8模拟引脚内部架构</i></center>

图7显示了该方法的示意图,R1至R4分别位于AIN1、AIN2、REF+和REF–的前面。此设置用于消除噪声。同时,这些电阻可以用于限流;在AIN0和AIN3前面增加限流电阻可以保护AD7124的其余裸露模拟引脚。

<center><img src="http://mouser.eetrend.com/files/2018-10/wen_zhang_/100015106-50908-12.p…; alt=“图7. 在ADC输入引脚前面添加限流电阻” width="600"></center><center><i>图7. 在ADC输入引脚前面添加限流电阻</i></center>

这些电阻和内部钳位二极管可以防止某种程度的正负过压。当发生正或负过压故障时,电流将通过电阻和内部钳位二极管流向AVDD或AVSS。根据AD7124的绝对最大值规格,电流值必须限制在10mA以下。如果RLimit等于3 kΩ,则该模块可以防范±30V持续过压。

但是,当该模块在正常模式下工作时,RLIMIT上会出现压降。如果激励电流为500μA,RLIMIT上的压降将为1.5V,传感器电阻和RREF将受到限制。增加RLIMIT可以获得更好的保护,但传感器和参考电阻阻值范围会更小。基于该保护方法,顺从电压将随着过压保护要求的提高而降低。需要注意RREF和RReturn的功耗,故障电压将直接落在这两个电阻上。

除AD7124-8模拟引脚外,开关也暴露在高压下,因此应选择能够防范±30 V电压的器件。过去几年中,光电MOS和继电器已经用于这些情况,但高价格和大封装限制了应用范围。

<strong>利用分立晶体管保护电流源</strong>

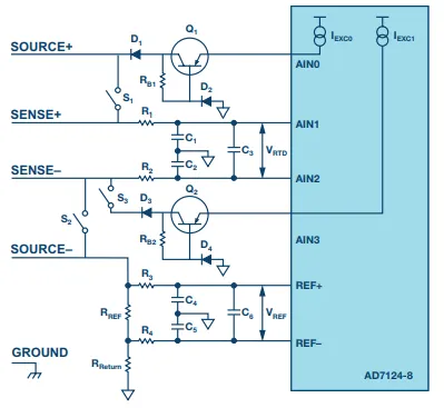
使用限流电阻的最大缺点是SOURCE+上的顺从电压很低。使用分立晶体管和二极管可以实现过压保护,并提高SOURCE+引脚上的最大允许电压。图8显示了该方法的示意图。

<center><img src="http://mouser.eetrend.com/files/2018-10/wen_zhang_/100015106-50909-13.p…; alt=“图8. 利用分立晶体管和二极管实现过压保护” width="600"></center><center><i>图8. 利用分立晶体管和二极管实现过压保护</i></center>

这种结构可以让激励电流在正常情况下总是流向RTD传感器,并防止发生高过压损坏。其他模拟输入引脚可以通过限流电阻来保护,因为模拟输入引脚没有顺从电压限制。

如果对此RTD传感器施加一个很大的正电压,D1会防止电流源受正高压影响。如果对此RTD传感器施加一个很大的负电压,Q1的集电极和基极之间的PN结会反向偏置,导致RB1和此PN结上出现高压降,防止损坏AIN0。

在正常模式下,D2用作反向偏置二极管,使得流过该元件的电流非常小。经过Q1发射极流向基极的电流非常小,因此RB1上的压降可以忽略不计。这种方法可以使得顺从电压高于使用限流电阻的情况,并且能防范高得多的故障电压。

<strong>使用具有过压保护功能的模拟开关与多路转换器</strong>

使用分立元件保护这种高精度RTD模块的缺点是显而易见的:不容易选择合适的元件;这些元件会使保护电路复杂化;并且会占用较大的PCB面积。

尽管AD7124模拟输入引脚的漏电流非常小,但这些引脚串联的大电阻(如R1和R2)会产生明显的误差,而且这些电阻的热噪声会降低分辨率。在实际设计中,RTD模块可能有多个通道,电流源从一个通道切换到另一个通道,大电阻值会增加模拟输入RC组合的建立时间,而RTD模块应该花更多时间给电容充电,如C1、C2和C3。保护功能和精度很难平衡。开关同样需要防范高过压。

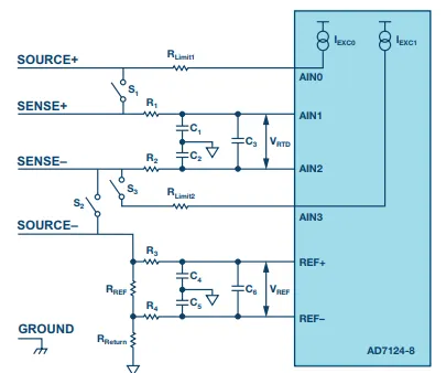
在这种情况下,使用具有故障保护功能的模拟开关与多路转换器可以提供开关和过压保护。图9给出了一个示例。

<center><img src="http://mouser.eetrend.com/files/2018-10/wen_zhang_/100015106-50910-14.j…; alt=“图9. 带故障保护的模拟开关与多路转换器” width="600"></center><center><i>图9. 带故障保护的模拟开关与多路转换器</i></center>

在图9中,AD7124前端使用了ADG5243F中的三个SPDT开关,AIN1和AIN2前端使用了ADG5462F中的两个可变电阻。这些保护功能可以通过ADG5243F和ADG5462F来实现,二者具有用户自定义故障保护和检测功能。

<strong>这些器件的突出特性</strong>
<ul>
<li>
<p>源极引脚具有过压保护功能,可以耐受高于副供电轨、从–55V到+55V的电压。</p>
</li>
<li>
<p>在未供电情况下,源极引脚的过压保护范围是–55V至+55V。</p>
</li>
<li>
<p>过压检测提供数字输出,指示开关的工作状态。<br />
</p>
</li>
<li>
<p>沟槽隔离可防止闩锁。</p>
</li>
<li>
<p>针对低电荷注入和导通电容而优化。</p>
</li>
<li>
<p>ADG5243F既可采用±5V至±22V的双电源供电,也可采用8V至44V的单电源供电。</p>
</li>
</ul>

抗闩锁、低漏电流和业界领先的RON平坦度也是这些器件的优点。低漏电流和低电阻可以提高该RTD模块的精度和噪声性能。

如果对RTD接口施加正或负电压,则漏极引脚上的电压将箝位在POSFV+ VT或NEGFV–VT。如果POSFV设置为4.5V且NEGFV设置为AGND,则路径中用于保护AD7124的串联电阻要容易选择得多。如果过压发生在无电状态下,则开关保持高阻抗状态,以帮助防止损坏器件。

这些器件的检测功能可用于系统诊断。ADG5243F和ADG5462F的源极输入电压持续受到监控。低电平有效数字输出引脚FF指示开关的状态。FF引脚上的电压指示是否有任何源极输入引脚发生故障。AD7124提供许多强大的系统安全诊断功能。处理器可以将这些器件的诊断功能组合起来以构建更加稳健的系统。

<strong>结 语</strong>

AD7124中的功能模块和诊断功能可提高精度和稳健性。比较RTD模块中的三种过压保护方法之后,可发现使用具有过压保护功能的模拟开关与多路转换器具有许多优点。

<strong>优点</strong>

<ul>
<li>
<p>让RTD模块能承受更高的故障电压</p>
</li>
<li>
<p>漏电流低、噪声低且建立时间短</p>
</li>
<li>
<p>取代传统的继电器和光电MOS,节省PCB面积和成本</p>
</li>
<li>
<p>诊断功能增强系统稳健性</p>
</li>
<li>
<p>易于使用</p>
</li>
</ul>

本文转载自:<a href="https://mp.weixin.qq.com/s/fr3UY43fogTs6DcM9UrbKQ">亚德诺半导体</a&gt;
声明:本文为转载文章,转载此文目的在于传递更多信息,版权归原作者所有,如涉及侵权,请联系小编邮箱:cathy@eetrend.com 进行处理。

<strong><a href="http://www.mouser.cn/applications/&quot; style="color:red;">点击这里,获取更多关于应用和技术的有关信息</a></strong>