核心控制芯片的性能直接决定了终端产品的精度、可靠性与功能上限。TM52F5024是8位增强型单片机,以其22通道高稳定ADC、微秒级硬件乘除法器、256字节EEPROM及丰富的外设集成,为温控器、过欠压保护器、交流稳压器等低压电器提供了“算得快、测得准、存得稳”的单芯片专业解决方案。
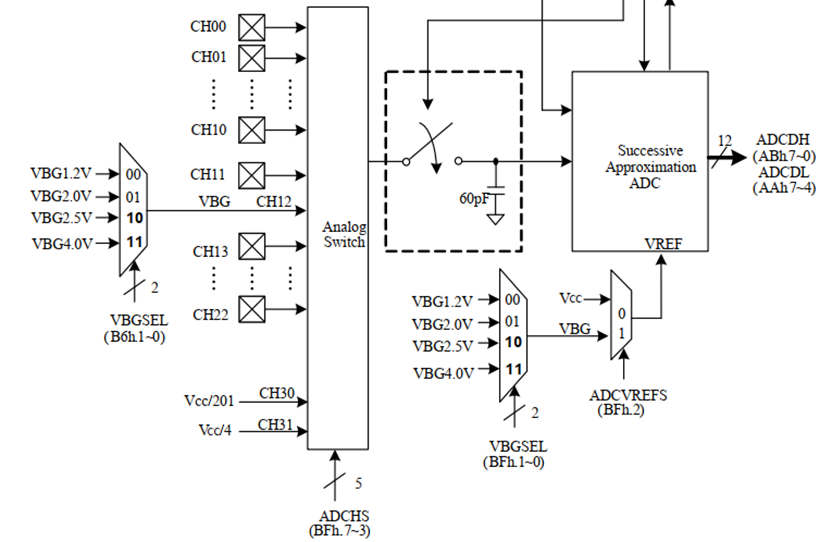
系统框图

1、过欠压保护器面临的难题
测量精度与稳定性
环境温漂、电源波动易导致采样基准漂移,影响控制精度。
实时计算能力之限
需多通道进行密集的乘除例如均方根(RMS)运算,软件实现速度慢、占用资源多,短路来不及保护,PID温控系统运算堵塞时间长,一阶、二阶滤波采样等复杂运算长久占用芯片运行时间。
参数存储
用户设置参数需可靠存储,同时系统需驱动显示、通信、控制输出,对芯片集成度要求高。
2、TM52F5024为过欠压保护器而生的专业“芯”
1)内核与架构:高效的8051增强内核
工作电压 2.4V~5.5V,温度范围 -40°C ~ +105°C,适应工业宽压与严苛环境。
2)高速12位逐次逼近ADC
ADC 时钟频率1 MHz快速采集,多种基准源选择1.2V、 2.0V 、2.5V 、4.0V、VCC或者1/4 VCC、通道采集灵活多样轻松实现多通道联动。
内参考在电源电压波动情况下,可以做到很好的稳定性。

3)硬件乘除法器
集成硬件8位/16位乘法器、16位除法器及32位÷16位除法器。
性能指标:硬件乘除法仅需 几十个指令周期(@18.432MHz),16x16只需8~9us,32/16只需9us(一分频下),比软件乘除法快数十倍。
4)乘法器和除法器
该芯片提供的乘法器和除法器具有以下功能。8位操作与标准8051完全兼容。
8位x8位=16位(标准8051)
8位÷8位=8位,余数8位(标准8051)
16位x16位=32位
16位÷16位=16位,余数16位
32位÷16位=32位,余数16位
无论是8位/16位/32位操作,都可以通过MUL AB和DIV AB指令轻松执行。对于16位/32位乘法和除法运算,还有额外的SFR EXA/EXA2/EXA3/EXB。对于8位乘法器/除法器操作,请确保SFR 位 MULDIV16=0和 DIV2=0.
5)交流系统测量
可在一个采样点间隔内(如125μs @8kHz采样率)实时完成电压瞬时值的平方运算,实现基于真有效值(True RMS)的快速计算。过欠压判断延迟从毫秒级降至微秒级,保护响应速度极大提升。
6)多通道系统
硬件加速使得同时处理多路电压电流的RMS值、有功功率计算成为可能,支持系统扩展更多监测通道而不降低采样率或增加MCU负荷。

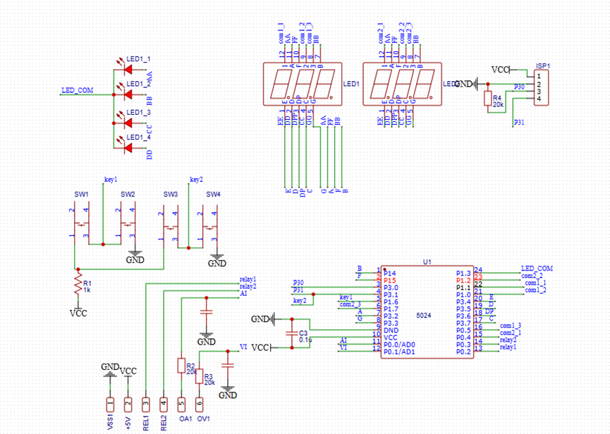
3、实际案例-双数显智能过欠压保护器

核心算法
对于 N 个离散采样值 x1,x2,x3…..xN,

快速真有效值测量,硬件乘除器实时计算交流电压RMS值,判断速度远超市面上基于平均值检测的产品,保护更精准。
检测精度参数设置灵活过、欠压点、恢复时间等参数存入EEPROM,现场可调。
高采样率实现:凭借硬件计算能力,可实现较高的电压采样率,快速捕捉电网波动,进行us级别保护。
性能说明

产品功能

显示板部分应用电路图

极简外设满足设计需求,软件调整LED亮度,方便的同时可以节省数码管排阻。
来源:海速芯 十速
免责声明:本文为转载文章,转载此文目的在于传递更多信息,版权归原作者所有。本文所用视频、图片、文字如涉及作品版权问题,请联系小编进行处理(联系邮箱:cathy@eetrend.com)。