低侧驱动
在低侧驱动配置中,N 沟道 MOSFET 置于负载与地之间(负载在上,MOSFET 在下)。栅极直接由微控制器(MCU)或驱动器的输出电压控制。该拓扑适用于 LED 调光、电机启动、开关控制、电源管理以及大多数脉冲宽度调制(PWM)控制场景(如降压转换器)。
优点
驱动电路简单,可直接由 MCU 控制
开关速度快
N 沟道 MOSFET 成本低且导通电阻(RDS (on))小
局限性
地侧可能出现电流尖峰,影响信号质量(需进行地隔离和滤波)
不适用于高侧功率开关
设计注意事项
设计低侧驱动时需关注以下要点:
选择合适的 MOSFET:确保其阈值电压(Vth)低于驱动电压以实现完全导通,同时选择低导通电阻(RDS (on))的 MOSFET,减少功率损耗和发热。
驱动电压和电流:保证驱动电压足够使 MOSFET 完全导通。
栅极电阻:使用合适的栅极电阻控制 MOSFET 的开关速度,降低电磁干扰(EMI)并防止栅极振荡。
下拉电阻:在栅极处设置下拉电阻,防止误触发。驱动器关闭时,下拉电阻可确保 MOSFET 保持关断状态,避免因电压悬浮导致意外导通。
PCB 布局与接地:最小化环路面积以降低 EMI,确保驱动器和功率 MOSFET 的接地连接良好,避免地电位差引发问题。
示例

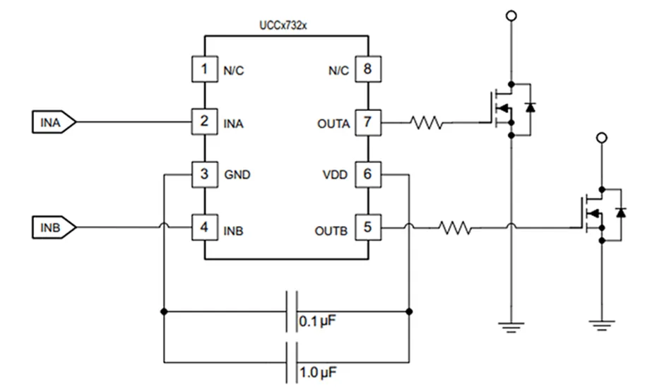
TI UCC27324 高速双 MOSFET 驱动器适用于高速开关应用,可提供高达 4A 的峰值源电流和灌电流。输出级还可并联以提供更高的单通道驱动功率。
为更好地理解有效的布局方案,以下是 TI UCC27324DR 的推荐 PCB 布局,展示了最小化环路面积的实用技巧:
上下层 PCB 走线布局:栅极驱动走线(红色,含串联栅极电阻)和返回走线(蓝色)直接上下对应但位于双层 PCB 的相反面。
直流旁路电容就近放置:并联两个电容以在宽频率范围内提供低阻抗,较小的近侧电容用于处理高频瞬态信号。
使用双过孔提供低阻抗路径,最小化返回环路中的寄生电感。
在所有情况下,信号与返回路径之间的环路面积需尽可能小,这是高速开关环境中抑制辐射发射的关键。
文章来源:Digikey