假如有人将24V电源连接到您的12V电路上,将发生什么?倘若电源线和接地线因疏忽而反接,电路还能安然无恙吗?您的应用电路是否工作于那种输入电源会瞬变至非常高压或甚至低于地电位的严酷环境中?即使此类事件的发生概率很低,但只要出现任何一种就将彻底损坏电路板。
为了隔离负电源电压,设计人员惯常的做法是布设一个与电源相串联的功率二极管或 P 沟道 MOSFET。然而——
二极管既占用宝贵的板级空间,又会在高负载电流下消耗大量的功率。
P 沟道 MOSFET 的功耗虽然低于串联二极管,但 MOSFET 以及所需的驱动电路将导致成本增加。
这两种解决方案均牺牲了低电源操作性能,尤其是串联二极管。而且,两种方法都没有提供针对过高电压的保护 —— 这种保护需要更多的电路,包括一个高电压窗口比较器和充电泵。
欠压、过压和电源反向保护
LTC4365是一款独特的解决方案,可精巧和稳健地保护敏感电路免遭意料之外的高电源电压或负电源电压。LTC4365 能隔离高达 60V 的正电压和低至 –40V 的负电压。只有处于安全工作电源范围之内的电压被传送至负载。仅需的外部有源组件是一个连接在不可预知的电源与敏感负载之间的双路N沟道MOSFET。
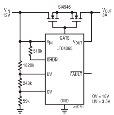
图 1 示出了一款完整的应用电路。一个阻性分压器负责设定用于负载与VIN连接 / 断接的过压(OV)和欠压 (UV) 跳变点。如果输入电源漂移至该电压窗口之外,则LTC4365 将迅速把负载与电源断接。

图 1:完整的 12V 汽车欠压、过压及电源反向保护电路
双路 N 沟道 MOSFET 负责在 VIN 上隔离正电压和负电压。在标准运作期间,LTC4365 为外部 MOSFET 的 栅极提供了增强的 8.4V。LTC4365 的有效工作范围从低至2.5V到高达34V —— OV和UV窗口可介于此范围之内。对于大多数应用来说,无需在 VIN 上设置保护性箝位电路,从而进一步简化电路板设计。
准确和快速的过压及欠压保护
LTC4365 中两个准确 (±1.5%) 的比较器用于监视 VIN上的过压 (OV) 和欠压 (UV) 状况。如果输入电压分别升至 OV 门限以上或降至 UV 门限以下,则外部 MOSFET 的栅极将快速关断。外部阻性分压器允许用户选择一个与 VOUT 上的负载相兼容的输入电源范围。此外,UV 和 OV 输入还具有非常低的漏电流 (在 100°C 时通常 <1nA),因而可在外部阻性分压器中提供大的电流值。
图 2 示出了图 1 电路中的 VIN 从 –30V 缓慢斜坡上升至 30V 时做出的反应。UV 和 OV 门限被分别设定为 3.5V 和 18V。当电源电压位于 3.5V 至 18V 窗口之内时, VOUT 跟随 VIN。若超出该窗口时,LTC4365 将 关断 N 沟道 MOSFET,并使 VOUT 与 VIN 断接,即使在VIN为负值的情况下也不例外。

图 2:当 VIN 从 –30V上升至 30V 时的负载保护
新颖的电源反向保护
LTC4365 运用了一种新颖的负电源保护电路。当 LTC4365 在 VIN 上检测到负电压,它迅速将 GATE 引 脚连接至 VIN。在 GATE 与 VIN 电压之间没有二极管压降。当外部 N 沟道 MOSFET 的栅极处于最负电位 (VIN)时,从VOUT至VIN上负电压的漏电流极小。
图 3 示出了当 VIN 带电插入至 –20V 时出现的状况。在连接的前一刻,VIN、VOUT 和 GATE 以地电位为起始点。由于 VIN 和 GATE 连接线的寄生电感之原因,VIN 和 GATE 引脚上的电压将显著地变至 –20V 以下。外部 MOSFET 必须具有一个可安全承受该过 冲的击穿电压指标。

图 3:从 VIN 至 –20V 的热插拔保护
显然,LTC4365 反向保护电路的动作速度取决于 GATE 引脚在负电压瞬变期间跟随 VIN 的紧密程度。在所示的标度上,两者的波形几乎无法区分。请注意,提供反向保护并不需要其他外部电路。
还有更多功能!
AC 隔离、VOUT 通电时的反向 VIN 热插拔 (Hot Swap™) 控制 在出现 OV 或 UV 故障之后 (或当 VIN 变至负值时),输入电源必须返回有效的工作电压窗口并持续至少 36ms 以重新接通外部 MOSFET。这将有效地隔离 50Hz和60Hz的未整流AC 电源。
另外,LTC4365 还针对负 VIN 连接提供了保护作用,即使在 VOUT 由一个单独的电源驱动时也是如此。只要不超过外部 MOSFET 的击穿电压 (60V),那么 VIN上的极性反接就不会对VOUT 上的20V电源造成影响。
结论
通过采用背对背 MOSFET (而并未使用二极管), LTC4365 控制器为敏感电路提供了过压、欠压和电源 反接的保护作用。电源电压只有在合格通过可由用户调节的 UV 和 OV 跳变门限时才能传送至输出端。任何超出该窗口的电压都被隔离,保护范围可高达 60V和低至–40V。
LTC4365的新颖架构造就了一款外部组件极少的坚固型小尺寸解决方案,并可提供纤巧型 8 引脚 3mm x 2mm DFN 和 TSOT-23 封装。LTC4365 具有一个 2.5V 至34V的宽工作范围,停机期间仅消耗10µA。
来源:亚德诺半导体
免责声明:本文为转载文章,转载此文目的在于传递更多信息,版权归原作者所有。本文所用视频、图片、文字如涉及作品版权问题,请联系小编进行处理(联系邮箱:cathy@eetrend.com)。