跳转到主要内容

Wolfspeed 1700 V MOSFET 技术,助力重塑辅助电源系统的耐用性和成本

winniewei 提交于

在几乎所有电机驱动、电动汽车、快速充电器和可再生能源系统中,都会配备低功耗辅助电源。虽然相比于主要的功率级,此类电源通常受到的关注较少,但它们仍是帮助系统高效运行的关键组成部分。提高系统可靠性、减小系统尺寸以及缩减系统成本,同时最大限度地降低风险并支持多源采购——设计人员不断面临这些经常相互矛盾的挑战。

Wolfspeed 推出的工业级 C3M0900170x 和获得车规级认证 (AEC-Q101) 的 E3M0900170x 碳化硅 MOSFET 产品系列,可在 20 至 200 W 范围内增强辅助电源的设计能力。这些电源可再生能源、工业电机控制和车辆电气化等快速增长的市场变得越来越重要。依托 Wolfspeed 可靠的第三代碳化硅技术,并在行业领先的 200 mm 制造工厂独家制造,该产品系列使得工程师能够重新考虑如何解决低功耗辅助电源系统设计时的各种权衡取舍的问题。

1.png

除了 TO-247-3 (D) 和 TO-263-7 (J) 封装外,Wolfspeed 产品组合还增加了一种新型的用以支持工业应用全模塑封装 TO-3PF (M)。此封装通过避免使用绝缘热界面材料,从而降低了组装成本和发生错误的风险。另外,TO-3PF (M) 封装通过将引脚之间的最小爬电增加到 4.85 mm,并且避免了外露的漏极板,从而提高了产品在恶劣环境下的稳健性。

更高的性能和即插即用能力

相比先前的 C2M 1700 V 系列和竞品,Wolfspeed 的 C3M 和 E3M SiC MOSFET 技术带来了多项改进。在新推出的 C3M / E3M 系列中,栅极电荷从 C2M 等效器件中的 22 nC 降低至仅 10 nC,减少了栅极驱动的功率需求,简化了反激式电源中的启动操作。此外,还降低了输出电容,使得 Eoss  降低了 30%,从而减少了开关损耗。

实现系统级改进并非总是那么容易,因为更改设计可能需要集中时间和资源。在大多数现有低功耗辅助电源设计中,Wolfspeed 新系列 900 mΩ 碳化硅 MOSFET 都具备即插即用的兼容性,使您能够充分发挥新器件的优势,而无需进行大量的的重新设计工作。从封装角度来看,TO-247-3(通孔封装)和 TO-263-7(表面贴装)与当今市面上的其他碳化硅和硅器件兼容,无需更改 PCB 布局或散热器附件。

许多辅助电源都配有 12 - 15 V 输出,用于运行其他控制或负载。C3M / E3M 系列可以直接将此电压轨用于反激式控制器和由此产生的栅极电压,无需使用单独的辅助绕组或变压器分接头,即可提供前几代和某些竞品所需的更高 18 - 20 V 电压。

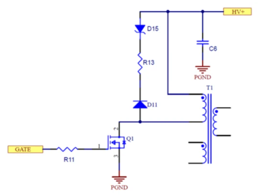
硅和碳化硅 MOSFET 竞品的栅极电压水平范围从 12 V 到 20 V 不等,加剧了设计人员在多源设计方面的挑战。幸运地是,Wolfspeed C3M0900170x 系列可直接支持 12 - 18 VGS。得益于优化调整的内部栅极电阻,Wolfspeed 器件可在高达 22 VGS 的电路条件下工作。在栅极电压 > 18 V 的设计中,可以使用齐纳二极管代替外置栅极电阻,将驱动电压降低至 12 - 18 V 范围以内。

2.png

将 RG_EXT 替换为 3.3 V 齐纳二极管,以降低 MOSFET 栅极处的 VGS

升级硅基系统时的性能改进

虽然高压 (1500 - 2000 V) 硅 MOSFET 也可用于此系统空间;但缺点是,由于1 - 2 Ω 器件每单位面积 RDS(ON) 较高,造成价格往往比较昂贵,并且损耗较高。取而代之地是,可以利用双开关反激式拓扑来选择较低电压的硅器件。虽然此类器件比较便宜,但双开关拓扑的设计更加复杂,需要更多组件和空间。

碳化硅 MOSFET 非常适合此类电压等级,并可轻松实现适用于辅助电源应用的低 RDS(ON) 和低开关损耗。设计人员能够利用单开关反激式拓扑,这可以消除了双开关设计所需的额外电路和设计复杂性。

3.png

双开关拓扑需要更多组件和额外的 PCB 面积

4.png

采用碳化硅 MOSFET 的简化单开关设计节省了空间和成本。

面向所有应用的耐用性设计

在许多需要长寿命和可靠运行的工业和汽车应用中,都能发现辅助电源的身影。C3M / E3M 系列额定工作结温为 -55 °C 至 +175 °C,使得其适用于极端温度条件。C3M0900170D、C3M0900170J 和 E3M0900170D 均通过 THB-80 (HV-H3TRB) 测试,其测试条件为85% 湿度、85 °C 环境温度下施加1360 V 阻断电压进行持续 1000 小时的测试。

在讨论半导体在不同应用中的耐受性时,必须考虑宇宙辐射引起的失效率(FIT)。Wolfspeed C3M / E3M 系列通过改进器件设计和减小芯片尺寸,进一步降低了旧有 C2M 系列本已很低的失效率(FIT)。与上一代相比,使用 Wolfspeed 第三代器件的典型 1200 V母线电压反激电路在海平面连续运行 10 年后,失效率(FIT) 降低了 65%。

5.png

启动碳化硅系统开发的设计资源

Wolfspeed 在为工程师提供设计支持方面处于行业领先地位,而新推出的 1700 V 系列部件亦不例外。请查看下面的资源,使用这一新的 C3M / E3M 系列 900 mΩ 1700 V 器件加速您的设计。

CRD-020DD17P-J 参考设计:20 W 60 - 1000 V 输入参考设计,其中完整的设计文件可供下载。更多信息,敬请访问,

https://www.wolfspeed.com/products/power/reference-designs/crd-020dd17p-j/

KIT-CRD-025DD17P-J 评估板:25 W 60 - 1000 V 输入评估板(带设计文件)。该评估板采用与上述参考设计类似的电路,但布局更简单,以方便在实验室中进行测试和原型设计。更多信息,敬请访问,

https://www.wolfspeed.com/products/power/evaluation-kits/kit-crd-025dd17p-j/

器件模型:PLECS 和 SPICE 模型可供下载,帮助在测试之前进行仿真工作。更多信息,敬请访问,

https://www.wolfspeed.com/tools-and-support/power/ltspice-and-plecs-models/

产品样品:敬请访问我们的网站,申请样品,以开始您的设计,或在您现有的产品中试用样品,以评估性能。更多信息,敬请访问,

https://www.wolfspeed.com/tools-and-support/sample-center/

功率应用在线讨论平台:加入我们的技术社区,就您在设计中遇到的任何问题或面临的任何挑战咨询我们的碳化硅专家。更多信息,敬请访问,

https://forum.wolfspeed.com/

关于 Wolfspeed 1700V 碳化硅 MOSFET 更多信息,敬请访问,

https://www.wolfspeed.com/products/power/sic-mosfets/1700v-silicon-carbide-mosfets/

英文原文链接如下,

https://www.wolfspeed.com/knowledge-center/article/reimagine-auxiliary-power-supply-system-durability-cost-with-wolfspeed-1700v-mosfet-technology/