旋变驱动是一种用于控制旋转变压器的控制技术,广泛应用于需要高可靠性和抗干扰能力的运动控制系统中,比如伺服电机、永磁同步电机和无刷直流电机的高精度位置反馈、机器人关节、数控机床和飞行器舵机的控制,以及电动汽车里电机和变速箱角度的检测等应用场景,以实现高精度测量电机转子的位置和转速。

RS8473-Q1运算放大器即是针对此应用而设计的,并集成了多种保护功能,采用BCD 工艺设计,其主要参数特性如下:
高驱动能力:峰值750mA/Channel;
高单位增益带宽:18MHz;
高压摆率:80V/μs
宽工作电压,5~24V;
150°C过温关断保护;
过流限制保护;
带使能控制功能;
轨对轨输入/输出;
0.3μs高速建立时间;
0.09μs高速过饱和推出时间
电源纹波抑制比PSRR 102dB;
共模抑制比CMRR 83dB;
高开环增益140dB;
扩展工业级工作温度范围-40°C~125°C。

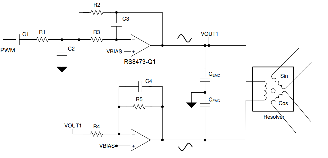
图1 典型应用电路示例
RS8473-Q1对标ALM2403-Q1的参数设计,并基于客户的应用需求对相关参数做了优化,同时采用车轨级的工艺和设计准则开发,AEC-Q100可靠性认证测试已经在顺利进行中,以满足新能源汽车电子应用的高可靠性品质要求。

RS8473-Q1提供ETSSOP14封装,封装尺寸和管脚定义都与当前市场通用产品兼容,欢迎各界工程师朋友索样评测。
来源:润石科技