作者:电子创新网张国斌
在华大九天宣布收购芯和半导体(详见:如何看待华大九天收购芯和半导体?),本土EDA再现收购!3月27日晚间,概伦电子(SH:688206)发布《关于筹划发行股份及支付现金购买资产事项的停牌公告》。

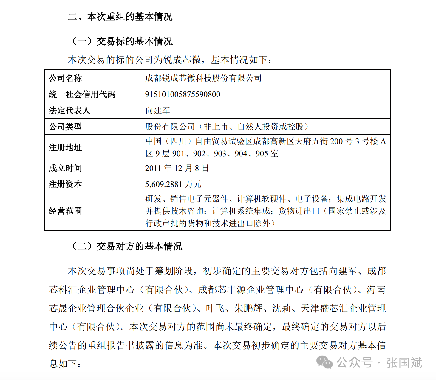
公告称概伦电子正在筹划通过发行股份及支付现金的方式购买成都锐成芯微科技股份有限公司(以下简称“锐成芯微”)控股权,同时拟募集配套资金(以下简称“本次交易”)。经初步测算,本次交易预计构成《上市公司重大资产重组管理办法》规定的重大资产重组,预计构成关联交易,本次交易不会导致公司实际控制人发生变更,不构成重组上市。
公告称公司股票(证券简称:概伦电子,证券代码:688206)将于2025年3月28日(星期五)开市起停牌,预计停牌时间不超过5个交易日。
公告称2025年3月27日,公司与本次交易的主要交易对方签署了《股权收购意向协议》,约定公司拟通过发行股份及支付现金方式购买锐成芯微控股权,本次交易的定价最终由符合《中华人民共和国证券法》规定的评估机构出具的评估报告为依据,由交易各方协商确定。上述协议为交易各方就本次交易达成的初步意向,本次交易的具体方案及相关条款由交易各方另行协商并签署正式文件确定。
公告还称目前本次交易正处于筹划阶段,交易各方尚未签署正式的交易协议,具体交易方案仍在商讨论证中,尚存在不确定性。本次交易尚需提交公司董事会、股东大会审议,并经监管机构批准后方可正式实施,能否通过审批尚存在一定不确定性。
看来两公司已经就收购达成了意向。
锐成芯微(成都锐成芯微科技股份有限公司,简称Actt)是一家专注于集成电路知识产权(IP)设计、授权及相关服务的国家级“专精特新”高新技术企业。公司成立于2011年12月,总部位于成都,在深圳、上海、南京等地设有分部。
锐成芯微主要提供半导体IP设计、授权及相关服务,包括模拟及数模混合IP、嵌入式存储IP、无线射频通信IP、有线连接接口IP等。
根据IPnest 2023年报告,锐成芯微的模拟及数模混合IP排名全球第二、中国第一,无线射频通信IP和嵌入式存储IP分别排名中国第一和中国大陆第一。此外,锐成芯微还跻身全球排名第10的物理IP提供商。
锐成芯微核心产品与技术包括:
模拟及数模混合IP:提供低功耗Bandgap、LDO、PMU、OSC、PLL等全套模拟IP,并开发了高性能ADC/DAC IP系列。
嵌入式存储IP:高可靠性存储IP,广泛应用于汽车电子、工业控制等领域。
无线射频通信IP:在物联网和无线通信领域具有显著优势,多款车规级IP已被国际知名汽车芯片厂商采用。
有线连接接口IP:支持多种高速接口需求。
锐成芯微拥有国内外专利超140件,与全球超30家晶圆厂建立了合作伙伴关系,工艺覆盖5nm~180nm的CMOS、eFlash、BCD、HV、SiGe、FD-SOI等。
锐成芯微的IP产品市场接受度持续增长,尤其在汽车电子等新兴应用场景中表现突出。
锐成芯微曾于2022年6月申请在科创板上市并获受理,却在2023年3月2日主动撤回了上市申请。之后,锐成芯微重启A股IPO,于2023年8月17日在四川证监局办理辅导备案登记,拟赴创业板上市,辅导券商仍然为招商证券。
但是,这次冲击IPO由于保荐人被立案调查以及牵涉专利诉讼等而再次失败。
对此此次收购,老张认为中国半导体经过前期的野蛮生长,实现了从0到1后,现在要开始从1到100冲刺,就必须积蓄力量,实现更大的发展动能,这是发展的大趋势,政策是顺势引导,企业应顺势而为。
此外,在新“国九条”“科技十六条”“科创板八条”“并购六条”等多项政策的支持下,A股并购重组将快速升温。政策是引导,并购是企业在当今市场下的必然选择,近一两年,随着投资萎缩,IPO加强审核以及市场疲软,很多初创企业面临生存挑战,要活下去,就必须抱团取暖,另外,政府出台的引导政策也有助于无序投资和重复投资。
类似这样的收购对于本土EDA未来做大做强高质量健康发展有十分重要的积极意义,不仅有助于满足市场对EDA工具的高端化、多样化需求,推动半导体行业的技术创新与产业升级,还将增强国产EDA的实力。
正如老张前段时间预言在华大带领下类似收购会更多,现在概伦电子也动手了,广立微还能无动于衷吗?
注:本文为原创文章,未经作者授权严禁转载或部分摘录切割使用,否则我们将保留侵权追诉的权利