在智能网联汽车时代浪潮下,数据安全与隐私保护成为行业发展的核心议题。面对日益严峻的安全挑战,经纬恒润积极响应市场需求,正式推出基于瑞萨RH850-U2A/B系列芯片开发的HSM(Hardware Security Module,硬件安全模块)固件产品。

经纬恒润基于瑞萨RH850-U2A/B系列芯片开发的HSM固件
本次发布的HSM固件能够切实满足各种安全需求,确保车辆在面对网络攻击时能够迅速响应、有效防护,其深度融合了瑞萨RH850-U2A/B系列芯片的卓越性能,并提供了强大且丰富的安全特性:
国际常见的高性能密码学算法,实现了对EVITA Full标准的信息安全规范支持
大容量的安全存储空间,支持用户自定义存储管理各种类型密钥、证书和日志
强大的安全启动功能,支持用户自定义配置多段校验区域及其顺序、算法和惩罚措施等,并严格保证全数据校验200ms的时间要求
全周期的安全防护策略,提供了HSM生命周期管理、属性管理和权限管理,全面保障各阶段的安全需求

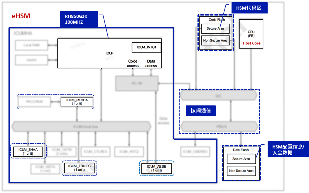
RH850-U2A 8 的 ICUMHA 架构
目前,经纬恒润已在多款芯片上开发了满足EVITA-Light/Medium/Full标准的HSM固件产品,如英飞凌Infineon TC3X family、TC2X family;瑞萨Renesas F Series、P Series、U Series等,在实际项目中成功解决了多家主机厂的安全难题。作为经纬恒润自主研发的AUTOSAR产品INTEWORK-EAS家族的重要成员,HSM固件系列以其提供安全计算环境和安全存储环境,为汽车安全筑起了一道坚不可摧的防线。此外,INTEWORK-EAS家族系列还涵盖了AUTOSAR Adaptive Platform产品(经纬恒润Adaptive AUTOSAR解决方案INTEWORK-EAS-AP)、AUTOSAR Classic Platform产品(AUTOSAR 解决方案 — INTEWORK-EAS-CP)、以及AUTOSAR全栈研发工具链,致力于为行业提供本土化、自主化的基础软件解决方案,推动中国汽车电子产业的持续发展与创新。

经纬恒润HSM固件平台架构
自 2011 年起,经纬恒润开始布局汽车安全领域,积累了丰富的开发经验和技术实力,深入研究信息安全相关标准和技术,现已为国内外多家 OEM、供应商提供信息安全开发及测试服务。经纬恒润车端信息安全解决方案整合了 MCU 端信息安全解决方案及 MPU 端信息安全解决方案,具体方案包括 Security Boot、安全通信、安全存储、安全诊断、入侵检测等,能满足欧标强制法规要求和国内信息安全法规要求,符合欧标出口要求的车载信息安全技术架构。

经纬恒润信息安全软件架构
未来,经纬恒润将与瑞萨电子携手并进,充分发挥各自在芯片技术和汽车行业的优势,共同打造更加安全的汽车电子系统,为汽车电子发展保驾护航。同时,我们也期待与更多合作伙伴携手合作,共同推动汽车电子安全技术的进步,为构建更加安全、智能、绿色的出行未来贡献力量。
来源:经纬恒润