作者:ADI公司
评估和设计支持
►电路评估板
►CN0534电路评估板(EVAL-CN0534-EBZ)
►设计和集成文件
►原理图、布局文件、物料清单
电路功能与优势
国际电信联盟(ITU)分配了免许可的5.8 GHz工业、科学和医学(ISM)无线电频段供全球使用。随着无线技术和标准的进步,以及最低的法规合规要求,使此频段在短距离无线通信系统中颇受欢迎。
因为可用的通道数量和带宽,短距离数字通信应用(例如WiFi)更倾向于使用5.8 GHz频段。虽然传输范围比2.4 GHz频段要短,但它提供150 MHz带宽,可支持高达23个非重叠WiFi通道。其他常见用例包括软件定义无线电、无线接入点、公共安全无线电、无线中继器、毫微微蜂窝、长期演进(LTE)/微波存取的全球互操作性(WiMAX)/4G、收发器基站(BTS)基础设施。
这种设计尺寸小巧,提供高增益、可靠的过功率监测和保护,对于面临信号强度低,或覆盖范围小的ISM频段应用来说,这是一项附加优势。
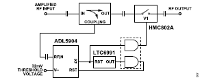
图1所示的电路来自高性能RF接收器系统,具有+23 dB增益,优化之后,支持采用5.8 GHz中心频率。其输入未经滤波,保持2 dB噪声系数,但输出端配有带通滤波器,会衰减带外干扰。
该电路中包含高速过功率检测器和开关,用于保护连接至接收器系统的下游敏感设备。当RF功率电平下降到可接受范围内时,接收器系统也会自动恢复正常运行。RF输入和输出是标准的SMA连接器,整个设计由一个微型USB连接器供电。

图1.EVAL-CN0534-EBZ简化功能框图
ADI公司的Circuits from the Lab™电路由ADI工程师设计构建。每个电路的设计和构建都严格遵循标准工程规范,电路的功能和性能都在实验室环境中以室温条件进行了测试和检验。然而,您需负责自行测试电路,并确定对您是否适用。因而,ADI公司将不对由任何原因、连接到任何所用参考电路上的任何物品所导致的直接、间接、特殊、偶然、必然或者惩罚性的损害负责。
电路描述
RF低噪声放大器(LNA)
HMC717A是一款砷化镓(GaAs)假晶高电子迁移率晶体管(PHEMT)、单芯片微波集成电路(MMIC) LNA,适用于工作频率为4.8 GHz至6.0 Ghz,适合多种信号通信协议(例如ISM、MC-GSM、W-CDMA和TD-SCDMA)的后端接收器。
如图2所示,在其RF工作频段内,HMC717A具有14.5 dB增益。噪声系数为1.1 dB,放大器由一个5 V电源供电,总电源电流为68 mA。为了实现23 dB总增益,将两个HMC717A放大器级联。HMC717A提供1.1 dB噪声系数、27 dBm 3阶交调点(IP3)和15 dB压缩点(P1dB),适用于第一级LNA,也适用于中间增益级。

图2.HMC717A宽带增益(S21)和回波损耗(S11)与频率的关系
LNA阻抗匹配
如图3所示,HMC717A的RFIN(引脚2)和RFOUT(引脚11)引脚是单端引脚,在4.8 GHz至6.0 GHz频率范围内具有50Ω标称电阻,允许HMC717A直接连接至50Ω端接系统,无需使用额外的阻抗匹配电路。
RFOUT具有集成式隔直流电容,所以无需在第二级采用外部电容,支持在不使用外部匹配电路的情况下以背靠背的方式将多个HMC717A放大器级联在一起。唯一的要求是,第一级的RFIN必须与1.2 pF电容交流耦合。

图3.用于级联HMC717A放大器的基本连接
带通滤波器
LNA输出被带通滤波器滤波。如图4所示,该滤波器的通带范围为5400 MHz至6400 MHz,典型的回波损耗为14.7 dB,在5.8 GHz中心频率下的插入损耗为1.6 dB。

图4.带通滤波器的典型电气性能:插入损耗(S21)和回波损耗(S11)
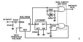
过功率保护
相对较低的功率电平会损坏敏感电路。例如,AD9363收发器的RF输入的绝对最大功率电平为+2.5 dBm。CN0534包含一个过功率保护,当功率电平下降到可接受范围内时,运行自动复位电路,如图5所示。

图5.RF衰减器和功率检波器保护框图
电路描述
RF功率检波器和自动复位电路
ADL5904是一款RF功率检波器,工作频率范围是DC至6 GHz。建议在ADL5904的输入端配备一个470 nF交流耦合电容和一个外部82.5Ω分流电阻,以提供宽频段输入匹配。ADL5904使用内部RF包络检波器和用户定义的输入电压,根据RF输入功率电平提供可编程的阈值检测功能。当来自RF包络检波器的电压超过VIN−引脚上用户定义的阈值电压时,内部比较器将事件锁存到触发器上。超过用户编程阈值的RF输入信号至输出锁存的响应时间为极快的12 ns。锁存事件保持在触发器上,直至对RST引脚施加复位脉冲。
CN0534的带通滤波器的输出功率电平由一个耦合因子为+13 dB的集成薄膜耦合器采样,并转发到ADL5904的RFIN引脚。ADL5904在VIN−上的阈值电平由一个电阻分压器设置,值设置为约32 mV,相当于在未经校准的情况下,在5.8 GHz下运行时的−9 dBm阈值功率,如ADL5904数据手册所示。结合耦合器和RF衰减器在0 dB状态下的损耗,输出保持在对敏感器件来说安全的水平下。
如果需要更高的过功率阈值精度,可以在多个频率下执行简单的校准程序,以补偿系统内器件之间的差异。关于校准程序的信息,参见ADL5904数据手册。
在正常运行期间,ADL5904的Q输出使LTC6991可编程低频率定时器保持复位状态。发生过功率事件时,LTC1991启用,并且开始4 ms延迟。ADL5904在4 ms后复位,对功率电平重新采样。如果过功率状态持续,ADL5904再次断路,衰减器保持在-20 dB状态。衰减器控制信号被延迟,在对功率电平重新采样期间,它将持续保持-20 dB状态。如果过功率情况消除,衰减器恢复到0 dB状态,恢复正常工作,如图6所示。

图6.自动重试电路功能框图
RF衰减器
HMC802A是一款宽带双向1位GaAs IC数字衰减器。该器件在旁路模式下,在5.8 GHz频率下具有1.5 dB低插入损耗,启用时具有20±0.6 dB准确衰减。由一个5 V电源供电,IP3为+55 dBm,衰减控制信号兼容CMOS/TTL。虽然RF开关通常用于过功率保护应用,但在5.8 GHz下,HMC802A的20 dB衰减要优于大多数RF开关的关断隔离状态。
如图7所示,在5.8 GHz中心频率下,该器件在旁路模式下的典型插入损耗为1.5 dB。图8显示在5.8 GHz中心频率下,衰减模式下的隔离系数为-20.5 dB。

图7.在旁路模式下时,HMC802A的典型插入损耗和输入回波损耗性能

图8.在衰减模式下时,HMC802A的典型插入损耗和输入回波损耗性能
组合来自带通滤波器、耦合器和来自RF衰减器的插入损耗,在5.8 GHz中心频率下,在正常工作条件下,RF衰减器输出端的总插入损耗约为3 dB,在衰减模式下时,约为21.5 dB。
保护结果
使用图9所示的设置测试过功率保护功能。RF信号发生器的输出频率设置为5.8 GHz,CN0534的输入功率从-30 dBm增加到-20 dBm。CN0534的输出功率由ADL6010高速包络检波器监控,该检波器提供从过功率事件到输出功率衰减的响应时间的精确测量值。
电路描述

图9.RF过功率响应测试的简化框图

图10.典型的过功率保护响应时间

图11.过载保护状态后,典型的恢复时间
一旦触发,检波器锁存在250 Hz的频率下复位,如果输出功率下降到低于2.5 dBm,则输出开关启用。开关使能信号被延迟,以确保它不会在过功率情况仍然存在时被确认。结果如图10和图11所示。
USB电源管理
升压转换器
图12显示EVAL-CN0534-EBZ功率树,它通过微型USB接口,从5 V电源消耗1.1 W功率。

图12.CN0534系统功率架构
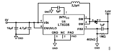
LT8335是一款电流模式DC/DC转换器,能够利用单个反馈引脚生成正或负输出电压。它可以配置为升压、SEPIC或反相转换器,消耗低至6µA静态电流。在典型应用中,低纹波突发模式可在低输出电流时保持高效率,同时使输出纹波保持在15 mV以下。内部补偿电流模式架构可在宽输入和输出电压范围内稳定工作。集成软启动和频率折返功能,以便在启动期间控制电感电流。要配置LT8335提供5.6 V输出,所需的基本连接如图13所示。

图13.LT8335的5.6V输出框图
输出电压通过输出端和FBX引脚之间的电阻分压器进行编程。根据公式1选择电阻值,以提供正输出电压:

超低噪声线性稳压器
ADM7150是一款超低噪声高PSSR RF线性稳压器,使用5 V输出来尽量增大HMC717A的增益。
ADM7150是一款低压差线性稳压器,在固定输出电压选择下,在100 Hz到100 kHz范围内提供1.0 µV rms典型输出噪声,在10 kHz以上提供<1.7 nV/√Hz噪声谱密度,如图14所示。

图14.不同旁路电容(CBYP)下的噪声谱密度与频率
ADP150用于为功率检波器和自动重试电路生成3.3 V电压。如图15所示,它是一个高性能低压差线性稳压器,具有超低噪声和超高PSRR架构,用于为噪声敏感型RF应用供电。
电路描述

图15.ADP150 PSSR与频率的关系
常见变化
为了实现更宽的工作带宽,可以使用HMC8411来代替RF LNA。HMC8411是一款低噪声宽带放大器,工作频率范围为0.01 GHz到10 GHz。它提供15.5 dB典型增益、1.7 dB典型噪声系数和34 dBm典型输出3阶交调点功率(OIP3),采用5 V电源电压时功耗仅为55 mA。HMC8411还具有内部匹配50 Ω的输入和输出,非常适合基于表贴技术(SMT)的高容量微波无线电应用。
HMC550A可用于代替RF开关。它是一款低成本单刀单掷(SPST)故障安全开关,用于需要低插入损耗和低电流消耗的应用。这些器件可控制频率范围为DC至6 GHz的信号,尤其适合IF和RF应用,包括RFID、ISM、汽车和电池供电标签和笔记本电脑。
ADL6010可以用作包络检波器替代组件,是一款快速响应、45 dB范围、0.5 GHz至43.5 GHz包络检波器。ADL6010是一款多功能微波频谱宽带包络检波器,采用简单的6引脚封装,提供极低的功耗(8 mW)。该器件输出的基带电压与射频(RF)输入信号的瞬时幅度成正比。它的RF输入具有非常小的斜率变化,以便包络从0.5 GHz到43.5 GHz的输出转换函数。
电路评估与测试
以下部分概述评估CN0534性能的一般设置。如需完整的详细信息,请参阅CN0534用户指南。
设备要求
►EVAL-CN0534-EBZ参考设计板
►一个RF信号源(R&S® SMA100B)
►一个信号源分析仪(Keysight E5052B SSA)
►一个网络分析仪(Keysight N5242A PNA-X)
►一根SMA至SMA电缆
►一根micro USB至USB电缆
►5 V交流/直流USB电源适配器
测试设置

图16.相位噪声和SFDR测试设置框图
要测量图16所示的相位噪声和SFDR,请执行以下步骤:
1. 按如下步骤设置信号源的测量配置:
►为了执行SFDR测量,设置中心频率 = 5.8 Ghz,频率范围 = 5.79 GHz至5.81 GHz,RF幅值 = 10 dBm。
►为了执行相位噪声测量,设置中心频率 = 5.8 Ghz,偏移频率范围 = 10 Hz至30 MHz。如果设备可以处理放大器输出(0 dBm输入时约为20 dBm),请参考信号源分析仪数据手册上的最大输入电平。如有必要,将衰减器连接到信号源分析仪的输入。
2. 将信号源发生器的功率电平设置为0 dBm,中心频率设置为5.8 GHz。
3. 使用micro USB电缆和额定功率大于500 mW的5V电源适配器为EVAL-CN0534-EBZ供电。
4. 将信号发生器的输出连接到EVAL-CN0534-EBZ的RF输入(J2)。
5. 将EVAL-CN0534-EBZ的RF输出(J1)连接到信号源分析仪。
6. 在信号源分析仪上执行测量运行。

图17.S参数和噪声系数测试设置框图
要测量图17所示的S参数和噪声系数,请执行以下步骤:
1. 将矢量网络分析仪设置为所需的测量条件,采用以下设置:
►为了执行S参数测量,设置频率范围 = 4.8 GHz至6.8 GHz。
►为了执行相位噪声测量,设置频率范围 = 5.3 GHz至6.8 GHz。
2. 使用校准套件对矢量网络分析仪执行完整的2端口校准。请注意,EVAL-CN0534-EBZ的RF输入(J2)可以直接连到测试端口,因此测试设置仅需要一根测量电缆。
3. 使用5 V电源适配器和microUSB电缆为EVAL-CN0534-EBZ供电。
4. 使用校准的测试设置将EVAL-CN0534-EBZ连接在矢量网络分析仪的测试端口上。
5. 将测量值设置为所需的S参数。
6. 在矢量网络分析仪上执行自动缩放功能。如果需要,随后可调整比例。
RF性能
EVAL-CN0534-EBZ在5.8 GHz中心频率下,将RF信号输入放大约+23 dB增益,回波损耗为−15 dB。图18和图19显示了EVAL-CN0534-EBZ的增益和回波损耗。

图18.EVAL-CN0534-EBZ增益与频率的关系

图19.EVAL-CN0534-EBZ输入回波损耗与频率的关系
5.8 GHz时的单边带相位噪声如图20所示。
电路评估与测试

图20.EVAL-CN0534-EBZ在5.8 GHz下的单边带相位噪声与偏移频率的关系
图21显示窄带单音RF输出,SFDR约为78 dBFS。

图21.EVAL-CN0534-EBZ在5.8 GHz时的窄带单音RF输出
图22显示相应的噪声值与频率的关系,在5.8 GHz中心频率下约为2 dB。

图22.EVAL-CN0534-EBZ噪声系数与频率的关系
ESD Caution
ESD警告
ESD(静电放电)敏感器件。带电器件和电路板可能会在没有察觉的情况下放电。尽管本产品具有专利或专有保护电路,但在遇到高能量ESD时,器件可能会损坏。因此,应当采取适当的ESD防范措施,以避免器件性能下降或功能丧失。
Circuits from the Lab电路仅供与ADI公司产品一起使用,并且其知识产权归ADI公司或其授权方所有。虽然您可以在产品设计中使用参考电路,但是并未默认授予其它许可,或是通过此参考电路的应用及使用而获得任何专利或其它知识产权。ADI公司确信其所提供的信息是准确可靠的。不过,Circuits from the Lab电路是以“原样”的方式提供的,并不具有任何性质的承诺,包括但不限于:明示、暗示或者法定承诺,任何适销性、非侵权或者某特定用途实用性的暗示承诺,ADI公司无需为参考电路的使用承担任何责任,也不对那些可能由于其使用而造成任何专利或其它第三方权利的侵权负责。ADI公司有权随时修改任何参考电路,恕不另行通知。