跳转到主要内容
editor Chen 提交于

<font color="#FF8000">作者: John Betten, 德州仪器应用工程师</font>

如何在峰值电流模式控制器中补偿控制回路,以便在调节电流而不是调节输出电压时确保稳定性?

同步降压转换器通常被用来调节LED中的电流,经常在汽车、医疗、工业、甚至个人电子设备等应用中使用。大多数控制器调节输出时所用到的控制机制大体上可分为恒定接通时间、电压模式或峰值电流模式。占绝大部分的也许就是峰值电流模式控制器,但是应该如何补偿控制回路,在调节电流而不是调节输出电压时确保稳定性呢?

在峰值电流模式控制中,控制信号(或者COMP信号)通过一个内部控制回路来控制电感器中的峰值电流,从而简化输出电压反馈回路。但是,如果为了保持恒定亮度调节LED中的电流,而不是输出电压,情况会怎么样呢?众所周知,实际上在补偿电源实现稳定性时,电流模式控制 (CMC) 能够消除电感器本身的频率响应效应。而将输出电流用作反馈信号甚至会使“关闭回路”更加简单。

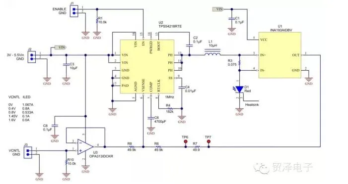
图1显示的是一个通过高侧感测电阻器R3直接驱动LED中电流的降压转换器,TPS54218,同步降压控制器。这个电流感测电压被电流感测监视器,INA193,放大20倍,这样可显著地降低R3中的功率耗散并提升效率。分流监视器的电流反馈信号输出给电阻分压器 (R6/R8),这形成了到VSENSE的完整反馈路径。
<center><img src="http://mouser.eetrend.com/files/2016-07/wen_zhang_/100002188-6719-2.jpg…; alt=“图1配置为调节LED中恒定电流的同步降压转换器。” width="600"></center>
<center><i>图1配置为调节LED中恒定电流的同步降压转换器。</i></center>

运算放大器 (op amp) 可使用控制信号 (VCNTL) 调整LED电流。就其本身而言,控制器持续调节占空比和输出电流,以便在VSENSE引脚上保持0.8V的电压。如果运算放大器输出电压上升,它也会升高VSENSE上的电压,所以控制器向下调节LED电流,以防止VSENSE上升。

图2是仿真控制回路的图1的简单SPICE模型。VC1是COMP引脚上的电压,直接驱动跨导增益为13的功率级(控制器更多的内部细节请参见TPS54218数据表内的图31)。这个电流通过电感器和感测电阻器来直接驱动LED。需要注意的是,电感值和LED值的变化不会对响应产生影响,这是因为电感器中的电流受到了控制。
<center><img src="http://mouser.eetrend.com/files/2016-07/wen_zhang_/100002188-6720-3.jpg…; alt=“图2经简化的控制回路AC模型,以测量增益和相位裕量。” width="600"></center>
<center><i>图2经简化的控制回路AC模型,以测量增益和相位裕量。</i></center>

分流监视器传递函数只是一个值为20的电压到电压增益,有一个接近500kHz的高频极点(和缓冲器)。这个输出提供给R6/R8分压器,由于输出是直流电压,所以分压器在运算放大器U3输出上接地。完成此反馈回路的最后一个部分是降压转换器的内部跨导放大器,它具有一个225uA/V的电压对电流增益。

外部补偿组件C6从这个点 (V_COMP) 上接地。需要注意的是,V_COMP也是我们回路仿真的起始点 (VC1)。回路增益是V_COMP引脚上测得的电压除以VC1上的注入扰动。所以,通过将VC1设定为1 Vac信号,回路增益最终就是V_COMP上测得的电压。

图3显示了VSENSE和V_COMP节点上测得的响应。V_COMP代表回路增益和相位裕量,而VSENSE是功率级,这就是除补偿运算放大器之外的整个回路。在这里最值得注意的一点是,VSENSE,最远到COMP电容器C6之前的响应,都是平坦的。由于采用电流模式控制,功率级的响应是平坦的,并且只有分流监视器响应在较高频率时开始轻微降低相位。
<center><img src="http://mouser.eetrend.com/files/2016-07/wen_zhang_/100002188-6721-4.jpg…; alt=“图3仿真结果显示出非常平稳的响应,此时整个回路主要由C6设定。” width="600"></center>
<center><i>图3仿真结果显示出非常平稳的响应,此时整个回路主要由C6设定。</i></center>

转换器回路增益和带宽的调节由C6单独设定。较小的C6值会由于其较高的阻抗而增加增益,而较大的值会减小增益。应该将增益值设置得足够低,以确保较好的稳定性,要避免将增益值推得过高。还有一些未包含在此模型中的其它二阶效应,诸如斜坡补偿,会在较高频率时影响到增益和相位。

另外,这个模型提供了一个出色的一阶逼近法,并且深入观察了电流模式同步降压LED稳压器的回路增益。

<center><iframe scrolling="no" marginHeight="0" marginWidth="0" frameBorder="0" height="250" width="100%" src="http://www.eetrend.com/mouser-ad-2"></iframe></center&gt;